TOP
|
特許
|
意匠
|
商標
特許ウォッチ
Twitter
他の特許を見る
10個以上の画像は省略されています。
公開番号
2025177811
公報種別
公開特許公報(A)
公開日
2025-12-05
出願番号
2024084926
出願日
2024-05-24
発明の名称
光電変換装置、光電変換システム、移動体および機器
出願人
キヤノン株式会社
代理人
弁理士法人秀和特許事務所
主分類
H04N
25/772 20230101AFI20251128BHJP(電気通信技術)
要約
【課題】広いダイナミックレンジと、高速なAD変換動作とを両立した光電変換装置を提供することを課題とする。
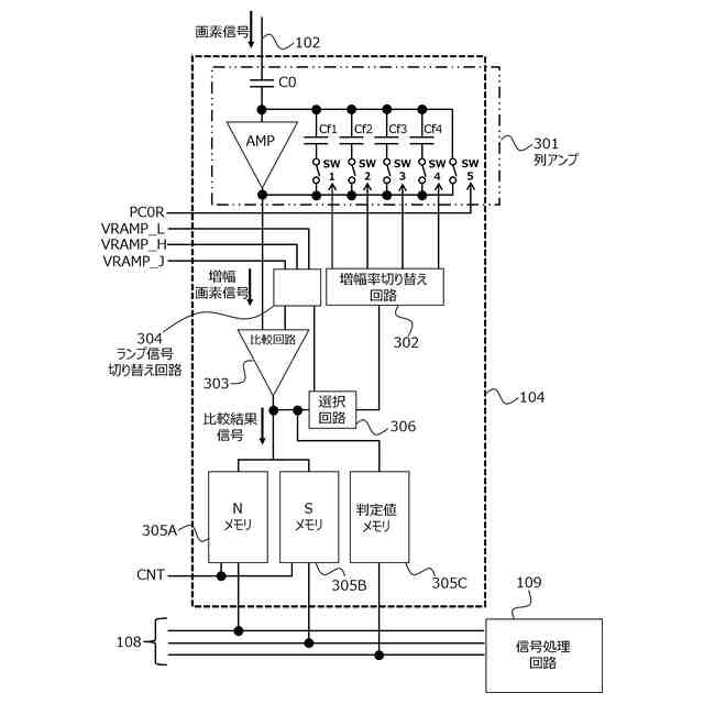
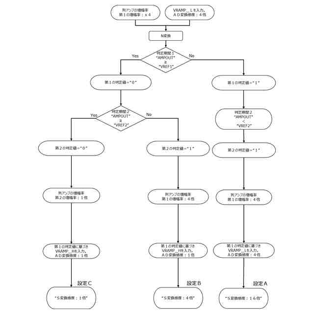
【解決手段】画素信号を出力する画素と、時間に対し信号電圧が所定の電圧変化率で変化するランプ信号と、を用いて、前記画素信号に対応するデジタル値を得るアナログデジタル変換を行うAD変換部を備え、前記AD変換部は、前記画素信号の増幅率を制御する増幅回路と、前記増幅率を切り替える増幅率切り替え回路と、前記ランプ信号の前記電圧変化率を切り替えるランプ信号切り替え回路と、前記増幅回路から出力される増幅画素信号と前記ランプ信号とで生成した比較結果信号を出力する比較回路と、前記比較結果信号に応じた複数の判定値を保持するメモリ部を備え、所定の判定値を用いて選ばれる前記ランプ信号の前記電圧変化率および前記増幅回路の前記増幅率によって、アナログデジタル変換を行うことを特徴とする光電変換装置。
【選択図】図4
特許請求の範囲
【請求項1】
画素信号を出力する画素と、時間に対し信号電圧が所定の電圧変化率で変化するランプ信号と、を用いて、前記画素信号に対応するデジタル値を得るアナログデジタル変換を行うAD変換部を備え、
前記AD変換部は、前記画素信号の増幅率を制御する増幅回路と、前記増幅率を切り替える増幅率切り替え回路と、前記ランプ信号の前記電圧変化率を切り替えるランプ信号切り替え回路と、前記増幅回路から出力される増幅画素信号と前記ランプ信号とで生成した比較結果信号を出力する比較回路と、前記比較結果信号に応じた複数の判定値を保持するメモリ部を備え、
前記増幅画素信号と、M-1個(M>1)の閾値電圧から選択されるいずれか1つの第1の閾値電圧値との比較によって第1の信号が生成され、前記ランプ信号切り替え回路は、前記第1の信号に応じた第1の判定値に基づき、前記ランプ信号の前記電圧変化率を、M通りに切り替え可能であり、
前記増幅画素信号と、前記ランプ信号にて生成したN-1個(N>1)の閾値電圧から選択されるいずれか1つの第2の閾値電圧値との比較によって第2の信号が生成され、前記増幅率切り替え回路は、前記第2の信号に応じた第2の判定値に基づき、前記増幅回路の前記増幅率を、N通りに切り替え可能であり、
前記AD変換部は、前記ランプ信号の前記電圧変化率の切り替えと、前記増幅回路の前記増幅率の切り替えと、の組み合わせによるM×N通りからなる組み合わせのうち、M×N通り未満の組み合わせであって、3つ以上の組み合わせの中から、前記第1の判定値と前記第2の判定値を用いて選ばれる前記ランプ信号の前記電圧変化率および前記増幅回路の前記増幅率によって、アナログデジタル変換を行うことを特徴とする光電変換装置。
続きを表示(約 1,200 文字)
【請求項2】
前記第1の信号、前記第2の信号の順に生成され、前記第1の閾値電圧値に含まれる最大の閾値電圧値は、前記第2の閾値電圧値に含まれる最小の閾値電圧値よりも小さいことを特徴とする、請求項1に記載の光電変換装置。
【請求項3】
前記第2の信号、前記第1の信号の順に生成され、前記第1の判定値は、前記第2の判定値との組み合わせで設定される値となることを特徴とする、請求項1に記載の光電変換装置。
【請求項4】
前記第2の信号、前記第1の信号の順に生成され、前記第2の閾値電圧値に含まれる最大の閾値電圧値は、前記第1の閾値電圧値に含まれる最小の閾値電圧値よりも小さいことを特徴とする、請求項1に記載の光電変換装置。
【請求項5】
前記メモリ部は2ビット以上の情報を保持することを特徴とする、請求項1に記載の光電変換装置。
【請求項6】
前記画素が複数行および複数列に渡って配されており、
各々が前記AD変換部であって、各々が前記複数列のうちの対応する列に配された複数のAD変換部とを有し、
前記複数行の画素から行単位で前記複数のAD変換部のうちの対応するAD変換部に前記画素信号が出力され、
所定の行の画素から出力される前記画素信号が前記複数のAD変換部に入力されてから、次に別の行の画素から出力される前記画素信号が前記複数のAD変換部に入力されるまでの期間に、前記複数のAD変換部の各々は、前記所定の行の画素から出力される前記画素信号に対するアナログデジタル変換を、M×N通り未満の組み合わせであって、3つ以上の組み合わせの中から前記第1の判定値および前記第2の判定値を用いて選ばれる前記ランプ信号の前記電圧変化率および前記増幅回路の前記増幅率によって行うことを特徴と
する請求項1に記載の光電変換装置。
【請求項7】
請求項1から6のいずれか1項に記載の光電変換装置と、
前記光電変換装置が出力する信号を用いて画像を生成する信号処理部と
を有することを特徴とする光電変換システム。
【請求項8】
請求項1から6のいずれか1項に記載の光電変換装置を備える移動体であって、
前記光電変換装置が出力する信号を用いて前記移動体の移動を制御する制御部を有する
ことを特徴とする移動体。
【請求項9】
請求項1から6のいずれか1項に記載の光電変換装置と、
前記光電変換装置に対応した光学装置、
前記光電変換装置を制御する制御装置、
前記光電変換装置から出力された信号を処理する処理装置、
前記光電変換装置で得られた情報を表示する表示装置、
前記光電変換装置で得られた情報を記憶する記憶装置、および、
前記光電変換装置で得られた情報に基づいて動作する機械装置、
の少なくともいずれかと
を有することを特徴とする機器。
発明の詳細な説明
【技術分野】
【0001】
本発明は、光電変換装置、光電変換システム、移動体および機器に関する。
続きを表示(約 1,700 文字)
【背景技術】
【0002】
光電変換装置の性能として、ダイナミックレンジの拡大、高速な読出し等が求められている。特許文献1では、画素から出力された画素信号をアナログデジタル変換(以下、AD変換)した結果に基づき、画素信号検出感度を切り替えて再度AD変換を行い、画像形成を行うことで、検出ダイナミックレンジを拡大する技術が開示されている。
【先行技術文献】
【特許文献】
【0003】
特開2019-68318号公報
【発明の概要】
【発明が解決しようとする課題】
【0004】
しかしながら、従来の光電変換装置では、長いAD変換期間が必要となり、高速な読出しを実現しにくい課題がある。
【0005】
本発明は、広いダイナミックレンジと、高速なAD変換動作とを両立した光電変換装置を提供することを課題とする。
【課題を解決するための手段】
【0006】
本発明の第1の態様は、画素信号を出力する画素と、時間に対し信号電圧が所定の電圧変化率で変化するランプ信号と、を用いて、前記画素信号に対応するデジタル値を得るアナログデジタル変換を行うAD変換部を備え、前記AD変換部は、前記画素信号の増幅率を制御する増幅回路と、前記増幅率を切り替える増幅率切り替え回路と、前記ランプ信号の前記電圧変化率を切り替えるランプ信号切り替え回路と、前記増幅回路から出力される増幅画素信号と前記ランプ信号とで生成した比較結果信号を出力する比較回路と、前記比較結果信号に応じた複数の判定値を保持するメモリ部を備え、前記増幅画素信号と、M-1個(M>1)の閾値電圧から選択されるいずれか1つの第1の閾値電圧値との比較によって第1の信号が生成され、前記ランプ信号切り替え回路は、前記第1の信号に応じた第1の判定値に基づき、前記ランプ信号の前記電圧変化率を、M通りに切り替え可能であり、前記増幅画素信号と、前記ランプ信号にて生成したN-1個(N>1)の閾値電圧から選択されるいずれか1つの第2の閾値電圧値との比較によって第2の信号が生成され、前記増幅率切り替え回路は、前記第2の信号に応じた第2の判定値に基づき、前記増幅回路の前記増幅率を、N通りに切り替え可能であり、前記AD変換部は、前記ランプ信号の前記電圧変化率の切り替えと、前記増幅回路の前記増幅率の切り替えと、の組み合わせによるM×N通りからなる組み合わせのうち、M×N通り未満の組み合わせであって、3つ以上の組み合わせの中から、前記第1の判定値と前記第2の判定値を用いて選ばれる前記ランプ信号の前記電圧変化率および前記増幅回路の前記増幅率によって、アナログデジタル変換を行うことを特徴とする光電変換装置である。
【0007】
本発明の第2の態様は、上述した光電変換装置と、前記光電変換装置が出力する信号を用いて画像を生成する信号処理部とを有することを特徴とする光電変換システムである。
【0008】
本発明の第3の態様は、上述した光電変換装置を備える移動体であって、前記光電変換装置が出力する信号を用いて前記移動体の移動を制御する制御部を有することを特徴とす
る移動体である。
【0009】
本発明の第4の態様は、上述した光電変換装置と、前記光電変換装置に対応した光学装置、前記光電変換装置を制御する制御装置、前記光電変換装置から出力された信号を処理する処理装置、前記光電変換装置で得られた情報を表示する表示装置、前記光電変換装置で得られた情報を記憶する記憶装置、および、前記光電変換装置で得られた情報に基づいて動作する機械装置、の少なくともいずれかとを有することを特徴とする機器である。
【発明の効果】
【0010】
本発明によれば、広いダイナミックレンジと、高速なAD変換動作とを両立した光電変換装置を提供することが可能となる。
【図面の簡単な説明】
(【0011】以降は省略されています)
この特許をJ-PlatPat(特許庁公式サイト)で参照する
関連特許
キヤノン株式会社
容器
1か月前
キヤノン株式会社
トナー
1か月前
キヤノン株式会社
撮像装置
1か月前
キヤノン株式会社
撮像装置
3日前
キヤノン株式会社
定着装置
24日前
キヤノン株式会社
定着装置
18日前
キヤノン株式会社
撮像装置
12日前
キヤノン株式会社
撮像装置
3日前
キヤノン株式会社
撮像装置
3日前
キヤノン株式会社
撮像装置
3日前
キヤノン株式会社
撮像装置
26日前
キヤノン株式会社
記録装置
4日前
キヤノン株式会社
記録装置
4日前
キヤノン株式会社
電子機器
26日前
キヤノン株式会社
雲台装置
1か月前
キヤノン株式会社
表示装置
3日前
キヤノン株式会社
表示装置
10日前
キヤノン株式会社
撮像装置
10日前
キヤノン株式会社
撮像装置
1か月前
キヤノン株式会社
撮像装置
10日前
キヤノン株式会社
表示装置
10日前
キヤノン株式会社
表示装置
10日前
キヤノン株式会社
電子機器
1か月前
キヤノン株式会社
記録装置
1か月前
キヤノン株式会社
二次電池
5日前
キヤノン株式会社
発光装置
10日前
キヤノン株式会社
電子機器
1か月前
キヤノン株式会社
記録装置
1か月前
キヤノン株式会社
撮像装置
3日前
キヤノン株式会社
測距装置
1か月前
キヤノン株式会社
定着装置
24日前
キヤノン株式会社
定着装置
18日前
キヤノン株式会社
表示装置
1か月前
キヤノン株式会社
撮像装置
18日前
キヤノン株式会社
撮像装置
18日前
キヤノン株式会社
定着装置
24日前
続きを見る
他の特許を見る