TOP
|
特許
|
意匠
|
商標
特許ウォッチ
Twitter
他の特許を見る
10個以上の画像は省略されています。
公開番号
2025172850
公報種別
公開特許公報(A)
公開日
2025-11-26
出願番号
2025141348,2022505246
出願日
2025-08-27,2020-07-24
発明の名称
脳動脈からの吸引力を向上させるカテーテルシステム
出願人
エムジー ストローク アナリティクス インコーポレイテッド
代理人
個人
,
個人
主分類
A61B
17/22 20060101AFI20251118BHJP(医学または獣医学;衛生学)
要約
【課題】本発明は、虚血性脳卒中の治療における血管内/神経介入処置中に脳にアクセスするためのカテーテルシステム及び方法を提供する。
【解決手段】脳血管への迅速かつ改善されたアクセスと、中血管又は大血管の閉塞による急性虚血性脳卒中の患者の脳血管にアクセスし、そこから血餅を吸引するプロセスの改善とを可能にするカテーテルシステムを説明する。本発明のカテーテルは、患者の脳内の頸動脈及び脳動脈へのアクセスを獲得し、前記脳動脈から頭蓋内血餅を吸引するために、遠位先端区間及び近位区間を有するカテーテル本体を備え、前記カテーテル本体が、120cm超の前記カテーテル本体の長さと、12~30cmの前記遠位先端区間の長さと、6F超10F未満の外径(OD)と、を有する。
【選択図】図2A
特許請求の範囲
【請求項1】
患者の脳の頸動脈及び脳動脈へのアクセスを獲得し、前記脳動脈から1つ以上の頭蓋内血餅を吸引するための血管内処置に使用するための遠位入口ポイント(DEP)~脳吸引(D2BA)カテーテルであって、前記DEPと前記脳の前記脳動脈との間の前記患者のヒト血管内に配置するための前記D2BAカテーテルは、
脳動脈のレベル1又はレベル2の動脈セグメント又は同等部位から上頸動脈血管まで伸びるのに十分な遠位長さを有する軟質遠位先端領域であって、前記脳動脈の前記レベル1又はレベル2の動脈セグメントを通る動きを可能にする硬度、及び6F~10Fの外径(OD)を有する、軟質遠位先端領域と、
前記軟質遠位先端領域の硬度よりも大きな硬度を有する近位領域であって、前記DEPを介して前記患者の外側まで伸びるのに十分な長さを有する、近位領域と、
を備え、
前記D2BAカテーテルは、前記D2BAカテーテルを介する吸引を可能にして、前記1つ以上の血餅を除去する、D2BAカテーテル。
続きを表示(約 1,100 文字)
【請求項2】
前記軟質遠位先端領域及び前記近位領域が十分な柔軟性と、軸方向及び半径方向の圧縮剛性とを有し、前記軟質遠位先端領域をガイドワイヤ(GW)及び診断用カテーテル(DC)の上で前進させ、外部支持カテーテルなしで前記軟質遠位先端領域の遠位先端を上部頸部/頭蓋底部近傍の位置に配置することができる、請求項1に記載のD2BAカテーテル。
【請求項3】
前記軟質遠位先端領域及び前記近位領域が十分な柔軟性と、軸方向及び径方向の圧縮剛性とを有し、前記軟質遠位先端領域がガイドワイヤ(GW)と診断用カテーテル(DC)の上で前進した上部頸部/頭蓋底部近傍の位置にあるとき、前記ガイドワイヤと前記診断用カテーテルを抜去しても前記D2BAカテーテルが頸動脈から脱出しない、請求項1又は請求項2に記載のD2BAカテーテル。
【請求項4】
前記軟質遠位先端領域及び前記近位領域が十分な柔軟性と、軸方向及び半径方向の圧縮剛性とを有し、前記GW及び前記DCが抜去されたとき、マイクロワイヤ(MW)及び統合型支持カテーテル(ISC)は前記D2BAカテーテルを介して前記遠位先端に前進させることができ、前記D2BAは前記MW及び前記ISCの上で、さらに前進し、前記遠位先端が血餅に隣接する脳動脈壁と実質的に係合する位置に至る、請求項1~3のいずれか一項に記載のD2BAカテーテル。
【請求項5】
前記D2BAカテーテルが0.013インチ以下の肉厚を有する、請求項1に記載のD2BAカテーテル。
【請求項6】
前記D2BAカテーテルの外径(OD)が7Fであり、前記遠位長が上頸動脈血管から中大脳動脈レベル2セグメントまで、又は遠位頸椎動脈から脳底動脈又は同等部位まで伸びる、請求項1~5のいずれか一項に記載のD2BAカテーテル。
【請求項7】
前記遠位長が17~25cmである、請求項6に記載のD2BAカテーテル。
【請求項8】
前記D2BAカテーテルの外径(OD)が8Fであり、前記遠位長が上頸動脈血管から中大脳動脈の遠位レベル1セグメントまで伸びる、請求項1~5のいずれか一項に記載のD2BAカテーテル。
【請求項9】
前記遠位長が15~23cmである、請求項8に記載のD2BAカテーテル。
【請求項10】
前記D2BAカテーテルの外径(OD)が9Fであり、前記遠位長が上頸動脈血管から中大脳動脈の近位レベル1セグメント又は同等部位まで伸びる、請求項1~5のいずれか一項に記載のD2BAカテーテル。
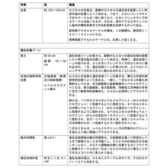
(【請求項11】以降は省略されています)
発明の詳細な説明
【技術分野】
【0001】
本発明は、虚血性脳卒中の治療における血管内/神経介入処置中に脳にアクセスするためのカテーテルシステム及び方法について説明する。より具体的には、脳血管への迅速かつ改善されたアクセスと、中血管又は大血管の閉塞による急性虚血性脳卒中の患者の脳血管にアクセスし、そこから血餅を吸引するプロセスの改善とを可能にするカテーテルシステムを説明する。
続きを表示(約 1,600 文字)
【背景技術】
【0002】
人体は、全身に血液を循環させるための静脈系と動脈系を含む広範囲な血管のネットワークである。循環系内の流れに対する制約が発生及び/又は進展すると、重大な病状をもたらし、その最も重大なものは、心筋梗塞及び虚血性脳卒中である。この2つの疾患(及び循環器系に関係するその他の疾患)の治療は、様々な治療を行うために多くの新しい技術及び機器が利用され、進化し続けている。
【0003】
既知のように、脳内の血餅閉塞によって引き起こされる虚血性脳卒中は、問題を治療するために様々な処置を開始できる患部までカテーテルシステムを前進させることによって治療され得る。既知の処置は、血餅にアクセスして除去するために、様々な設計のカテーテルを単独で、及び/又は他のカテーテル、ステント及び血餅回収装置と組み合わせて配備することを含む。
【0004】
背景として、患者が重大な虚血性脳卒中事象を経験するとき、血液供給の劇的な減少を経験する閉塞から遠位の脳のそれらの部分は、ニューロンの大きな領域の機能に影響を及ぼすであろう。この血液供給の減少により、患者は症状を呈し、脳の領域が死滅する可能性があり、及び/又は、迅速に治療されないと脳の領域が死滅する危険性がある。閉塞の位置及び大きさによって、患者に広範囲の症状が生じ、重症度によって、最終的に医師が介入するか否かを決定することができる。
【0005】
治療の効果における時間の遅れは、典型的には、より多くのニューロンの死をもたらすことになる。表1は、急性虚血性脳卒中の特定の場合において、典型的な大血管テント上急性虚血性脳卒中における神経回路喪失のペース又は速度が非常に速くなり得ることを示す。
表1:典型的な大血管、テント上急性虚血性脳卒中における神経回路喪失の推定速度
TIFF
2025172850000002.tif
67
170
【0006】
上記に提示された数値は平均を表し、一般に、側副血行路を介した虚血領域への利用可能な血液供給に依存して、上記の数値に高い変動性があることもまた知られている。意思決定の時間遅延、血管内処置を開始する際の時間遅延、及び処置中の遅延を含むいくつかの要因は、そのいずれもがわずか数分のオーダーであり得るが、神経回路の損失及び最終的に患者の転帰に大きな影響を及ぼし得る。
【0007】
参照により本明細書に組み込まれる論文(非特許文献1)は、高速再灌流によって患者の転帰に決定的な改善があることを定量的に示している。特に、この研究は、「積極的な時間目標が効率的なワークフロー環境に寄与している可能性がある」と結論付けている。さらに、この研究は、特に、迅速に治療した場合(すなわち、脳卒中発症から2時間半以内)、患者の機能的自立度が有意に高かったことを定量的に示している。
【0008】
重要なことに、再疎通処置中の効率的なワークフロー(処置の有効性と効率性が重要である)がより良い結果をもたらすことが、現在知られていることである。
【0009】
最初に、可能な治療法を評価するための虚血性脳卒中の診断において、医師は、血管の閉塞がどこにあり、その閉塞がどの程度の大きさであり、死んだ脳組織(「コア」)がどこにあり、虚血事象の影響を受けたかもしれないが、救える可能性のある脳組織(「ペナンブラ」)がどの程度の大きさでどこにあるか知ることが重要である。
【0010】
ペナンブラは、虚血事象の周囲の組織であり、側副動脈によるこの組織の灌流によって、虚血事象の後、数時間生き続けることができる可能性があるものである。側副動脈は、ペナンブラ組織に十分な酸素、栄養素及び/又は洗浄を供給して、この組織が一定期間死ぬのを防止することができる。
(【0011】以降は省略されています)
この特許をJ-PlatPat(特許庁公式サイト)で参照する
関連特許
個人
貼付剤
1か月前
個人
簡易担架
15日前
個人
足踏み器具
22日前
個人
短下肢装具
4か月前
個人
腋臭防止剤
15日前
個人
嚥下鍛錬装置
4か月前
個人
前腕誘導装置
4か月前
個人
排尿補助器具
1か月前
個人
腰ベルト
1か月前
個人
アイマスク装置
3か月前
個人
汚れ防止シート
2か月前
個人
ウォート指圧法
1か月前
個人
胸骨圧迫補助具
2か月前
個人
ホバーアイロン
7か月前
個人
バッグ式オムツ
5か月前
個人
矯正椅子
6か月前
個人
歯の修復用材料
5か月前
個人
シャンプー
7か月前
個人
歯の保護用シール
6か月前
個人
美容セット
24日前
個人
湿布連続貼り機。
3か月前
個人
陣痛緩和具
4か月前
個人
哺乳瓶冷まし容器
4か月前
個人
排尿排便補助器具
17日前
個人
エア誘導コルセット
2か月前
個人
性行為補助具
4か月前
株式会社コーセー
化粧料
1か月前
株式会社八光
剥離吸引管
5か月前
株式会社大野
骨壷
4か月前
個人
治療用酸化防御装置
2か月前
個人
シリンダ式歩行補助具
4か月前
株式会社ニデック
検眼装置
4か月前
株式会社ダリヤ
毛髪化粧料
2か月前
個人
精力増強キット
2か月前
株式会社松風
口腔用組成物
4か月前
株式会社GSユアサ
歩行器
6か月前
続きを見る
他の特許を見る