TOP
|
特許
|
意匠
|
商標
特許ウォッチ
Twitter
他の特許を見る
公開番号
2025172445
公報種別
公開特許公報(A)
公開日
2025-11-26
出願番号
2024077955
出願日
2024-05-13
発明の名称
天体撮像装置、天体撮像方法および天体撮像プログラム
出願人
日本電気株式会社
代理人
個人
,
個人
主分類
G06T
1/00 20060101AFI20251118BHJP(計算;計数)
要約
【課題】撮像画像から人工物を除去する精度を高めることができる天体撮像装置、天体撮像方法および天体撮像プログラムを提供する。
【解決手段】観測対象の天体を撮像する撮像手段の撮像環境を示す情報に基づいて、該撮像手段の撮像画角内に存在し得る飛翔体を特定する飛翔体特定手段と、飛翔体特定手段が特定した飛翔体の予測軌道に基づいて、撮像手段が撮像した撮像画像から飛翔体を除去する画像処理を行う画像処理手段と、画像処理手段による画像処理結果を示す情報を出力する出力手段とを含む。
【選択図】図9
特許請求の範囲
【請求項1】
観測対象の天体を撮像する撮像手段の撮像環境を示す情報に基づいて、該撮像手段の撮像画角内に存在し得る飛翔体を特定する飛翔体特定手段と、
前記飛翔体特定手段が特定した飛翔体の予測軌道に基づいて、前記撮像手段が撮像した撮像画像から飛翔体を除去する画像処理を行う画像処理手段と、
画像処理手段による画像処理結果を示す情報を出力する出力手段とを備える
ことを特徴とする天体撮像装置。
続きを表示(約 1,200 文字)
【請求項2】
前記画像処理手段は、互いに異なる時刻に同一撮像画角で撮像された複数の撮像画像において飛翔体の予測軌道に対応する予測軌道領域を設定し、予測軌道領域に飛翔体が含まれる第1撮像画像の予測軌道領域に、予測軌道領域に飛翔体が含まれない第2撮像画像の予測軌道領域を重ね合わせる
請求項1記載の天体撮像装置。
【請求項3】
前記画像処理手段は、前記第2撮像画像の予測軌道領域に含まれる観測対象の天体の位置を前記第1撮像画像の撮像時刻時点の位置に補正する
請求項2記載の天体撮像装置。
【請求項4】
前記第2撮像画像は、前記第1撮像画像が撮像された後に撮像される
請求項2または請求項3記載の天体撮像装置。
【請求項5】
前記飛翔体特定手段が特定した飛翔体に基づいて、撮像画像から飛翔体を除去する画像処理に要する複数の撮像画像を撮像するのに最適な最適撮像時間を特定する最適撮像時間特定手段を備え、
前記撮像手段は、基準時刻から前記最適撮像時間特定手段が特定した最適撮像時間が経過するまで観測対象の天体を撮像する
請求項1または請求項2記載の天体撮像装置。
【請求項6】
前記画像処理手段による画像処理結果に基づいて算出した最適撮像時間を示す情報を最適撮像時間記憶部に登録する最適撮像時間登録手段を備え、
前記最適撮像時間特定手段は、前記最適撮像時間記憶部に登録された情報に基づいて最適撮像時間を特定する
請求項5記載の天体撮像装置。
【請求項7】
前記最適撮像時間特定手段は、前記飛翔体特定手段が特定した飛翔体に対応する情報が前記最適撮像時間記憶部に登録されていない場合、所定の最大撮像時間を最適撮像時間として特定する
請求項6記載の天体撮像装置。
【請求項8】
前記画像処理手段は、基準時刻に撮像された撮像画像の予測軌道領域に飛翔体が含まれていない場合、該飛翔体を画像処理の対象外とする
請求項5記載の天体撮像装置。
【請求項9】
コンピュータが、
観測対象の天体を撮像する撮像部の撮像環境を示す情報に基づいて、該撮像部の撮像画角内に存在し得る飛翔体を特定し、
特定した飛翔体の予測軌道に基づいて、前記撮像部が撮像した撮像画像から飛翔体を除去する画像処理を実行し、
画像処理結果を示す情報を出力する
ことを特徴とする天体撮像方法。
【請求項10】
コンピュータに、
観測対象の天体を撮像する撮像部の撮像環境を示す情報に基づいて、該撮像部の撮像画角内に存在し得る飛翔体を特定する飛翔体特定処理と、
特定した飛翔体の予測軌道に基づいて、前記撮像部が撮像した撮像画像から飛翔体を除去する画像処理と、
画像処理結果を示す情報を出力する出力処理とを
実行させるための天体撮像プログラム。
発明の詳細な説明
【技術分野】
【0001】
本開示は、天体撮像装置、天体撮像方法および天体撮像プログラムに関する。
続きを表示(約 1,300 文字)
【背景技術】
【0002】
天体の撮像に関連する技術として、例えば、特許文献1には、ビルの照明灯(ノイズ光)または飛行機などの移動物体におけるノイズ光を除去することにより、星空における星の光のみを撮影する技術が記載されている。
【先行技術文献】
【特許文献】
【0003】
特開2004-147155号公報
【発明の概要】
【発明が解決しようとする課題】
【0004】
しかし、特許文献1に記載された技術は、撮像画像から人工物を除去する精度について改良の余地がある。
【0005】
本開示は、撮像画像から人工物を除去する精度を高めることができる天体撮像装置、天体撮像方法および天体撮像プログラムを提供することを目的の一つとする。
【課題を解決するための手段】
【0006】
本開示による天体撮像装置は、観測対象の天体を撮像する撮像手段の撮像環境を示す情報に基づいて、該撮像手段の撮像画角内に存在し得る飛翔体を特定する飛翔体特定手段と、飛翔体特定手段が特定した飛翔体の予測軌道に基づいて、撮像手段が撮像した撮像画像から飛翔体を除去する画像処理を行う画像処理手段と、画像処理手段による画像処理結果を示す情報を出力する出力手段とを含む。
【0007】
本開示による天体撮像方法は、コンピュータが、観測対象の天体を撮像する撮像部の撮像環境を示す情報に基づいて、該撮像部の撮像画角内に存在し得る飛翔体を特定し、特定した飛翔体の予測軌道に基づいて、撮像部が撮像した撮像画像から飛翔体を除去する画像処理を実行し、画像処理結果を示す情報を出力する。
【0008】
本開示による天体撮像プログラムは、コンピュータに、観測対象の天体を撮像する撮像部の撮像環境を示す情報に基づいて、該撮像部の撮像画角内に存在し得る飛翔体を特定する飛翔体特定処理と、特定した飛翔体の予測軌道に基づいて、撮像部が撮像した撮像画像から飛翔体を除去する画像処理と、画像処理結果を示す情報を出力する出力処理とを実行させる。
【発明の効果】
【0009】
本開示によれば、撮像画像から人工物を除去する精度を高めることができる。
【図面の簡単な説明】
【0010】
天体撮像装置の機能構成を例示するブロック図である。
撮像画像から人工衛星を除去する画像処理を例示する説明図である。
画像処理の時系列関係を例示する説明図である。
天体撮像装置の動作概要を例示する説明図である。
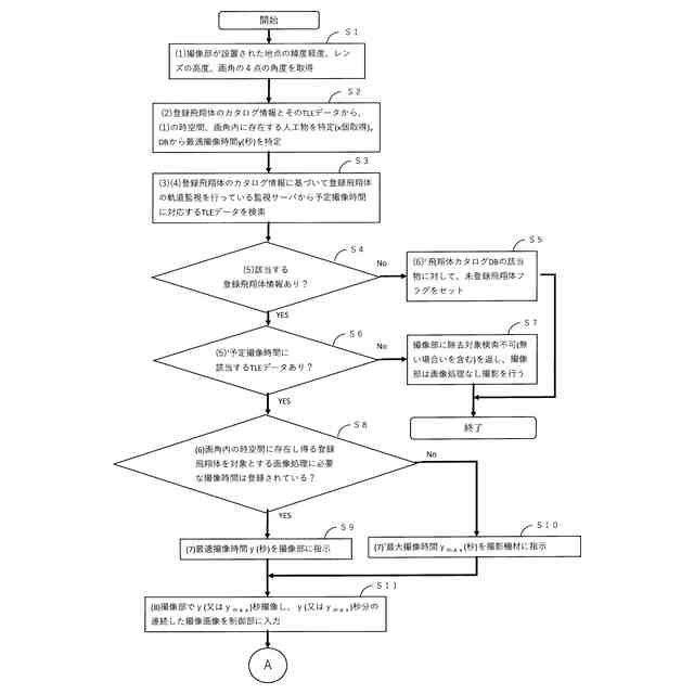
天体撮像装置の動作を例示するフローチャートである。
天体撮像装置の動作を例示するフローチャートである。
天体撮像装置の動作を例示するフローチャートである。
コンピュータの構成を例示するブロック図である。
天体撮像装置の主要部を例示するブロック図である。
【発明を実施するための形態】
(【0011】以降は省略されています)
この特許をJ-PlatPat(特許庁公式サイト)で参照する
関連特許
日本電気株式会社
特定装置
1日前
日本電気株式会社
ボロメータアレイ、及び光検出方法
3日前
日本電気株式会社
情報処理装置、情報処理方法、プログラム
1日前
日本電気株式会社
発話認識装置、プログラム及び発話認識方法
3日前
日本電気株式会社
制御装置、無線端末、方法、及びプログラム
2日前
日本電気株式会社
原子発振器、制御方法、制御装置、プログラム
1日前
日本電気株式会社
情報処理装置、情報処理方法、及び、プログラム
2日前
日本電気株式会社
ダッシュボード表示装置、表示方法及びプログラム
1日前
日本電気株式会社
同期装置、同期システム、同期方法及びプログラム
1日前
日本電気株式会社
画像解析システム、注目点検出装置及び画像解析方法
1日前
日本電気株式会社
治験支援装置、治験支援方法および治験支援プログラム
1日前
日本電気株式会社
監視システム、監視装置、監視方法、及び、プログラム
2日前
日本電気株式会社
セキュリティシステム、セキュリティ方法及びプログラム
2日前
日本電気株式会社
通信制御装置、通信システム、通信制御方法及びプログラム
1日前
日本電気株式会社
無線基地局装置、無線端末装置、制御方法、及び、制御プログラム
2日前
日本電気株式会社
無線基地局装置、無線端末装置、制御方法、及び、制御プログラム
2日前
日本電気株式会社
等化信号処理回路、受信機、通信知システム、及び等化信号処理方法
1日前
日本電気株式会社
サーバ装置、認証端末、システム、サーバ装置の制御方法及びプログラム
2日前
日本電気株式会社
方法、端末装置及びネットワーク装置
3日前
日本電気株式会社
UE、AMF、UEの方法及びAMFの方法
3日前
日本電気株式会社
光トランシーバ及び光トランシーバに関する方法
3日前
日本電気株式会社
成人T細胞白血病の治療又は予防のための医薬組成物
3日前
日本電気株式会社
認証端末、システム、認証端末の制御方法及びプログラム
3日前
日本電気株式会社
端末装置により実行される方法及びネットワーク装置により実行される方法
3日前
日本電気株式会社
映像の符号化装置、映像の復号化装置、映像の符号化方法、及び、映像の復号化方法
1日前
個人
詐欺保険
1か月前
個人
縁伊達ポイン
1か月前
個人
職業自動販売機
15日前
個人
RFタグシート
1か月前
個人
5掛けポイント
22日前
個人
QRコードの彩色
1か月前
個人
ペルソナ認証方式
1か月前
個人
地球保全システム
1か月前
個人
情報処理装置
25日前
個人
自動調理装置
1か月前
個人
残土処理システム
1か月前
続きを見る
他の特許を見る