TOP
|
特許
|
意匠
|
商標
特許ウォッチ
Twitter
他の特許を見る
10個以上の画像は省略されています。
公開番号
2025170459
公報種別
公開特許公報(A)
公開日
2025-11-19
出願番号
2022165939
出願日
2022-10-17
発明の名称
端末装置、および、基地局装置
出願人
シャープ株式会社
代理人
個人
,
個人
主分類
H04W
72/20 20230101AFI20251112BHJP(電気通信技術)
要約
【課題】NRによってサポートされるサービスにおいて効率的に通信を行う端末装置及び基地局装置並びにそれらに用いられる通信補法をを提供する。
【解決手段】無線通信システムにおいて、端末装置は、DCIがマップされるPDCCHを受信する受信部と、DCIによってスケジューリングされるPUCCHを送信する送信部とを備える。PUSCHのためのDMRSは、リソースエレメントにマップされ、最大レイヤ数が設定される。複数のDMRSポートは、DCIアンテナポートフィールドで決定され、レイヤ数は、アンテナポートフィールドで決定される。プリコーディング行列は、アンテナポートフィールドと1つのTPMIとに少なくとも基づいて決定される。DCIにおけるプリコーディング情報-レイヤ数フィールドは、N個のTPMIから1つのTPMIを指示する。Nは、前記レイヤ数に依存しない。
【選択図】図10
特許請求の範囲
【請求項1】
DCIがマップされるPDCCHを受信する受信部と、
前記DCIによってスケジューリングされるPUSCHを送信する送信部と、を備え、
前記PUSCHのためのDMRSは、1または複数のリソースエレメントにマップされ、
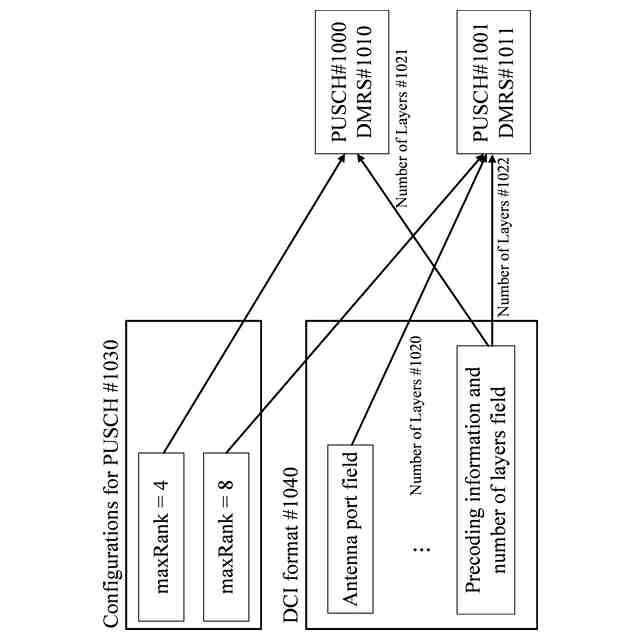
前記PUSCHのために最大レイヤ数が5以上であることが設定され、
前記DMRSのための複数のDMRSポートは、前記DCIにおけるアンテナポートフィールドに
よって決定され、
前記PUSCHのためのレイヤ数は、前記アンテナポートフィールドによって決定され、
前記レイヤ数は、5、6、7、および、8のいずれかであり、
前記PUSCHのためのプリコーディング行列は、前記アンテナポートフィールドと、1つのTPMIと、に少なくとも基づいて決定され、
前記DCIにおけるプリコーディング情報-レイヤ数フィールドは、N個のTPMIから前記1つのTPMIを指示し、
前記Nは、前記レイヤ数に依存しない
端末装置。
続きを表示(約 1,200 文字)
【請求項2】
前記最大レイヤ数が5以上であることが設定されることは、8がセットされる上位層パラメータmaxRankが設定されることである
請求項1に記載の端末装置。
【請求項3】
DCIがマップされるPDCCHを受信する受信部と、
前記DCIによってスケジューリングされるPUSCHを送信する送信部と、を備え、
前記PUSCHのためのDMRSは、1または複数のリソースエレメントにマップされ、
前記PUSCHのために最大レイヤ数が5、6、7、および、8のいずれかであることが設定さ
れ、
前記DMRSのための複数のDMRSポートは、前記DCIにおけるアンテナポートフィールドと
、前記DCIにおけるプリコーディング情報-レイヤ数フィールドと、によって決定され、
前記PUSCHのためのレイヤ数は、前記プリコーディング情報-レイヤ数フィールドによって決定され、
前記レイヤ数が、1、2、3、および、4のいずれかであることは期待されない
端末装置。
【請求項4】
第一の上位層パラメータが設定される場合、前記複数のDMRSポートは、第一のCDMグル
ープに対応し、
前記第一の上位層パラメータが設定されない場合、前記複数のDMRSポートの第一の一部は、前記第一のCDMグループに対応し、かつ、前記複数のDMRSポートの第二の一部は、第
二のCDMグループに対応する
請求項3に記載の端末装置。
【請求項5】
DCIがマップされるPDCCHを送信する送信部と、
前記DCIによってスケジューリングされるPUSCHを受信する受信部と、を備え、
前記PUSCHのためのDMRSは、1または複数のリソースエレメントにマップされ、
前記PUSCHのために最大レイヤ数が5以上であることが設定され、
前記DMRSのための複数のDMRSポートは、前記DCIにおけるアンテナポートフィールドに
よって決定され、
前記PUSCHのためのレイヤ数は、前記アンテナポートフィールドによって決定され、
前記レイヤ数は、5、6、7、および、8のいずれかであり、
前記PUSCHのためのプリコーディング行列は、前記アンテナポートフィールドと、1つのTPMIと、に少なくとも基づいて決定され、
前記DCIにおけるプリコーディング情報-レイヤ数フィールドは、N個のTPMIから前記1つのTPMIを指示し、
前記Nは、前記レイヤ数に基づいて決定されない
基地局装置。
【請求項6】
前記最大レイヤ数が5以上であることが設定されることは、8がセットされる上位層パラメータmaxRankが設定されることである
請求項5に記載の基地局装置。
発明の詳細な説明
【技術分野】
【0001】
本発明は、端末装置、および、基地局装置に関する。
続きを表示(約 2,800 文字)
【背景技術】
【0002】
セルラー移動通信の無線アクセス方式および無線ネットワーク(以下、「Long Term Evolution (LTE)」、または、「EUTRA:Evolved Universal Terrestrial Radio Access」とも呼称される)が、第三世代パートナーシッププロジェクト(3GPP:3
rd
Generation Partnership Project)において検討されている。LTEにおいて、基地局装置はeNodeB(evolved NodeB)、端末装置はUE(User Equipment)とも呼称される。LTEは、基地局装置がカバーするエリアをセル状に複数配置するセルラー通信システムである。単一の基地局装置は複数のサービングセルを管理してもよい。
【0003】
3GPPでは、国際電気通信連合(ITU:International Telecommunication Union)が策定する次世代移動通信システムの規格であるIMT(International Mobile Telecommunication)―2020に提案するため、次世代規格(NR: New Radio)の検討が行われている(非特許文献1)。NRは、単一の技術の枠組みにおいて、eMBB(enhanced Mobile BroadBand
)、mMTC(massive Machine Type Communication)、URLLC(Ultra Reliable and Low Latency Communication)の3つのシナリオを想定した要求を満たすことが求められている
。
【0004】
3GPPにおいて、NRによってサポートされるサービスの拡張の検討が行われている(非
特許文献2)。
【先行技術文献】
【非特許文献】
【0005】
"New SID proposal: Study on New Radio Access Technology", RP-160671, NTT docomo, 3GPP TSG RAN Meeting #71,Goteborg, Sweden, 7th ― 10th March, 2016.
“Release 17 package for RAN”, RP-193216, RAN chairman, RAN1 chairman, RAN2 chairman, RAN3 chairman, 3GPP TSG RAN Meeting #86, Sitges, Spain, 9th ― 12th December, 2019
“Release 18 package summary”, RP-213469, RAN chairman, RAN1 chairman, RAN2 chairman, RAN3 chairman, 3GPP TSG RAN Meeting #94-e, 6th ― 17th December, 2021
【発明の概要】
【発明が解決しようとする課題】
【0006】
本発明は、効率的に通信を行う端末装置、該端末装置に用いられる通信方法、効率的に通信を行う基地局装置、該基地局装置に用いられる通信方法を提供する。
【課題を解決するための手段】
【0007】
(1)本発明の第1の態様は、端末装置であって、DCIがマップされるPDCCHを受信する受信部と、前記DCIによってスケジューリングされるPUSCHを送信する送信部と、を備え、前記PUSCHのためのDMRSは、1または複数のリソースエレメントにマップされ、前記PUSCH
のために最大レイヤ数が5以上であることが設定され、前記DMRSのための複数のDMRSポー
トは、前記DCIにおけるアンテナポートフィールドによって決定され、前記PUSCHのためのレイヤ数は、前記アンテナポートフィールドによって決定され、前記レイヤ数は、5、6、
7、および、8のいずれかであり、前記PUSCHのためのプリコーディング行列は、前記アン
テナポートフィールドと、1つのTPMIと、に少なくとも基づいて決定され、前記DCIにおけるプリコーディング情報-レイヤ数フィールドは、N個のTPMIから前記1つのTPMIを指示し
、前記Nは、前記レイヤ数に依存しない。
【0008】
(2)また、本発明の第2の態様は、基地局装置であって、DCIがマップされるPDCCHを送信する送信部と、前記DCIによってスケジューリングされるPUSCHを受信する受信部と、を備え、前記PUSCHのためのDMRSは、1または複数のリソースエレメントにマップされ、前記PUSCHのために最大レイヤ数が5以上であることが設定され、前記DMRSのための複数のDMRSポートは、前記DCIにおけるアンテナポートフィールドによって決定され、前記PUSCHのためのレイヤ数は、前記アンテナポートフィールドによって決定され、前記レイヤ数は、5、6、7、および、8のいずれかであり、前記PUSCHのためのプリコーディング行列は、前
記アンテナポートフィールドと、1つのTPMIと、に少なくとも基づいて決定され、前記DCIにおけるプリコーディング情報-レイヤ数フィールドは、N個のTPMIから前記1つのTPMIを
指示し、前記Nは、前記レイヤ数に依存しない。
【0009】
(3)また、本発明の第3の態様は、端末装置であって、DCIがマップされるPDCCHを受信する受信部と、前記DCIによってスケジューリングされるPUSCHを送信する送信部と、を備え、前記PUSCHのためのDMRSは、1または複数のリソースエレメントにマップされ、前記PUSCHのために最大レイヤ数が5、6、7、および、8のいずれかであることが設定され、前
記DMRSのための複数のDMRSポートは、前記DCIにおけるアンテナポートフィールドと、前
記DCIにおけるプリコーディング情報-レイヤ数フィールドと、によって決定され、前記PUSCHのためのレイヤ数は、前記プリコーディング情報-レイヤ数フィールドによって決定され、前記レイヤ数が、1、2、3、および、4のいずれかであることは期待されない。
【発明の効果】
【0010】
この発明によれば、端末装置は効率的に通信を行うことができる。また、基地局装置は効率的に通信を行うことができる。
【図面の簡単な説明】
(【0011】以降は省略されています)
この特許をJ-PlatPat(特許庁公式サイト)で参照する
関連特許
シャープ株式会社
送風機
14日前
シャープ株式会社
表示装置
1か月前
シャープ株式会社
端末装置
1か月前
シャープ株式会社
通信装置
16日前
シャープ株式会社
筐体構造
28日前
シャープ株式会社
表示装置
14日前
シャープ株式会社
表示装置
14日前
シャープ株式会社
通信端末
1か月前
シャープ株式会社
表示装置
29日前
シャープ株式会社
加熱機器
28日前
シャープ株式会社
端末装置
1か月前
シャープ株式会社
走行装置
1か月前
シャープ株式会社
空気調和機
1日前
シャープ株式会社
加熱調理器
1日前
シャープ株式会社
空気調和機
1日前
シャープ株式会社
空気調和機
1日前
シャープ株式会社
画像形成装置
1か月前
シャープ株式会社
画像形成装置
23日前
シャープ株式会社
画像形成装置
23日前
シャープ株式会社
画像形成装置
9日前
シャープ株式会社
アンテナ装置
29日前
シャープ株式会社
画像形成装置
1か月前
シャープ株式会社
イオン発生装置
1か月前
シャープ株式会社
緩衝材及び梱包体
1か月前
シャープ株式会社
通信装置および制御方法
1か月前
シャープ株式会社
端末装置および通信方法
1か月前
シャープ株式会社
端末装置および通信方法
15日前
シャープ株式会社
端末装置および測定方法
25日前
シャープ株式会社
トナー及びその製造方法
1か月前
シャープ株式会社
端末装置および通信方法
1日前
シャープ株式会社
決済システム及び決済方法
1か月前
シャープ株式会社
端末および端末の制御方法
1か月前
シャープ株式会社
情報処理装置及び設定方法
28日前
シャープ株式会社
動画像符号化装置、復号装置
28日前
シャープ株式会社
給紙装置および画像形成装置
1か月前
シャープ株式会社
動画像符号化装置、復号装置
1か月前
続きを見る
他の特許を見る