TOP
|
特許
|
意匠
|
商標
特許ウォッチ
Twitter
他の特許を見る
10個以上の画像は省略されています。
公開番号
2025168727
公報種別
公開特許公報(A)
公開日
2025-11-12
出願番号
2024073421
出願日
2024-04-30
発明の名称
結束機
出願人
マックス株式会社
代理人
弁理士法人光陽国際特許事務所
主分類
B65B
13/18 20060101AFI20251105BHJP(運搬;包装;貯蔵;薄板状または線条材料の取扱い)
要約
【課題】先端がカールガイドの底面部に接したワイヤを、確実に誘導できるようにした鉄筋結束機を提供する。
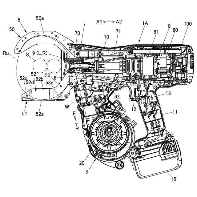
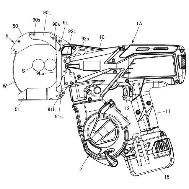
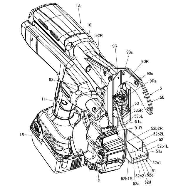
【解決手段】鉄筋結束機1Aは、ワイヤ送り部3で送られるワイヤWを鉄筋の周囲に巻き回す環状送り経路Ruを構成するカール形成部5と、鉄筋に巻き付けられたワイヤWを捩じる結束部7を備え、カール形成部5は、ワイヤWに巻き癖をつけるアーム部50と、アーム部50で巻き癖を付けられたワイヤWを結束部7に誘導するカールガイド部51を備え、カールガイド部51は、環状送り経路Ruの径方向の外側に底面部52aを備え、底面部52aは、ワイヤ送り部3で送られるワイヤWの先端が接するカールガイド部51の先端部51a側に、ワイヤWの先端をカールガイド部51の基端部51b側に向けて誘導する誘導部52cを備える。
【選択図】図1B
特許請求の範囲
【請求項1】
ワイヤを送るワイヤ送り部と、
前記ワイヤ送り部で送られるワイヤを結束物の周囲に巻き回す環状送り経路を構成するカール形成部と、
結束物に巻き回されたワイヤを捩じる結束部を備え、
前記カール形成部は、
前記ワイヤ送り部で送られるワイヤに巻き癖をつけるアーム部と、
前記アーム部で巻き癖を付けられたワイヤを前記結束部に誘導するカールガイド部を備え、
前記カールガイド部は、前記環状送り経路の径方向の外側に底面部を備え、
前記底面部は、前記カールガイド部の先端部側の少なくとも一部を構成し、ワイヤの先端を前記カールガイド部の基端部側に向けて誘導する誘導部を備えた
結束機。
続きを表示(約 1,100 文字)
【請求項2】
ワイヤを送るワイヤ送り部と、
前記ワイヤ送り部で送られるワイヤを結束物の周囲に巻き回す環状送り経路を構成するカール形成部と、
結束物に巻き回されたワイヤを捩じる結束部を備え、
前記カール形成部は、
前記ワイヤ送り部で送られるワイヤに巻き癖をつけるアーム部と、
前記アーム部で巻き癖を付けられたワイヤを前記結束部に誘導するカールガイド部を備え、
前記カールガイド部は、前記環状送り経路の径方向の外側に底面部を備え、
前記底面部は、前記カールガイド部の先端部側の少なくとも一部を構成する誘導部を備え、
前記誘導部は、前記カールガイド部の前記先端部側の第1の端部が、前記カールガイド部の基端部側の第2の端部より前記アーム部に近づく方向に、前記底面部に対して傾斜する傾斜面を備え、
前記傾斜面は、前記第2の端部に対する前記第1の端部の寸法が、前記底面部の仮想延長線と直交する方向より、前記底面部の仮想延長線と平行な方向が長く構成される
結束機。
【請求項3】
前記誘導部は、ワイヤの先端が通る軌跡上に、前記底面部に対して傾斜する傾斜面を有する
請求項1に記載の結束機。
【請求項4】
前記傾斜面は、前記環状送り経路と平行な方向の断面形状が直線状である
請求項2または3に記載の結束機。
【請求項5】
前記結束部は、ワイヤが係止されるワイヤ係止体を備え、
前記傾斜面は、前記ワイヤ係止体に向けて傾斜する
請求項2または3に記載の結束機。
【請求項6】
前記傾斜面は、ワイヤの先端が接する直前の前記傾斜面に対するワイヤの入射角度が50°以下となるように、前記底面部に対して傾斜する
請求項2または3に記載の結束機。
【請求項7】
前記傾斜面は、前記底面部に対する角度が50°以下である
請求項2または3に記載の結束機。
【請求項8】
前記カールガイド部は、前記底面部及び前記傾斜面に対し、環状送り経路の軸方向の両側に設けられる側面部を備えた
請求項2または3に記載の結束機。
【請求項9】
前記傾斜面と前記側面部の間の隙間は、ワイヤの直径以下である
請求項8に記載の結束機。
【請求項10】
前記カールガイド部は、環状送り経路の軸方向に沿った前記底面部の幅が前記基端部に向けて狭くなる拡幅部を前記先端部に備え、
前記誘導部は、前記カールガイド部の前記先端部側で、少なくとも前記拡幅部の一部に設けられる
請求項1または2に記載の結束機。
(【請求項11】以降は省略されています)
発明の詳細な説明
【技術分野】
【0001】
鉄筋等の結束物をワイヤで結束する結束機に関する。
続きを表示(約 1,700 文字)
【背景技術】
【0002】
コンクリート建造物には強度を向上させるために鉄筋が使用されており、コンクリート打設時に鉄筋が所定の位置からずれないように、ワイヤで結束している。
【0003】
従来から、2本以上の鉄筋にワイヤを巻き、鉄筋に巻いたワイヤを捩じって当該2本以上の鉄筋をワイヤで結束する鉄筋結束機と称す結束機が提案されている。
【0004】
結束機は、モータの駆動力で送られ、巻き癖が付けられたワイヤを、カールガイド等と称すガイドでワイヤを捩じる結束部に誘導し、鉄筋の周囲に巻かれたワイヤを結束部で捩じることで、鉄筋がワイヤで結束される。巻き癖が付けられたワイヤを結束部に誘導できるようにするため、巻き癖が付けられたワイヤにより形成されるループの径方向の外側からワイヤに接し、ワイヤの送り経路を変える力をワイヤに付与する誘導促進部を備えた結束機が提案されている(例えば、特許文献1参照)。
【0005】
また、ワイヤで結束される鉄筋の径が大きくなると、鉄筋の周囲に環状に巻き回されるワイヤの送り経路の径を大きくする必要がある。そこで、環状となるワイヤの送り経路の径が大きくなっても、ワイヤを結束部に確実に誘導できるようにした鉄筋結束機が提案されている(例えば、特許文献2参照)。
【先行技術文献】
【特許文献】
【0006】
特開2022-164438号公報
特許第7302302号公報
【発明の概要】
【発明が解決しようとする課題】
【0007】
ワイヤで結束される鉄筋の径が細く、環状に巻き回されるワイヤの送り経路の径が小さい従来の結束機では、カールガイドに誘導されるワイヤは、カールガイドの底面部から離れた経路を通る。これに対し、環状に巻き回されるワイヤの送り経路の径が大きくなると、カールガイドに誘導されるワイヤの先端が、カールガイドの底面部に接する。このため、ワイヤが底面部に沿って摺動する際の摩擦による抵抗が大きくなり、結束部へワイヤを送ることができなくなる可能性がある。
【0008】
本発明は、このような課題を解決するためなされたもので、先端がカールガイドの底面部に接したワイヤを、確実に誘導できるようにした結束機を提供することを目的とする。
【課題を解決するための手段】
【0009】
上述した課題を解決するため、本発明は、ワイヤを送るワイヤ送り部と、ワイヤ送り部で送られるワイヤを結束物の周囲に巻き回す環状送り経路を構成するカール形成部と、結束物に巻き回されたワイヤを捩じる結束部を備え、カール形成部は、ワイヤ送り部で送られるワイヤに巻き癖をつけるアーム部と、アーム部で巻き癖を付けられたワイヤを結束部に誘導するカールガイド部を備え、カールガイド部は、環状送り経路の径方向の外側に底面部を備え、底面部は、カールガイド部の先端部側の少なくとも一部を構成し、ワイヤの先端をカールガイド部の基端部側に向けて誘導する誘導部を備えた結束機である。
【0010】
また、本発明は、ワイヤを送るワイヤ送り部と、ワイヤ送り部で送られるワイヤを結束物の周囲に巻き回す環状送り経路を構成するカール形成部と、結束物に巻き回されたワイヤを捩じる結束部を備え、カール形成部は、ワイヤ送り部で送られるワイヤに巻き癖をつけるアーム部と、アーム部で巻き癖を付けられたワイヤを結束部に誘導するカールガイド部を備え、カールガイド部は、環状送り経路の径方向の外側に底面部を備え、底面部は、カールガイド部の先端部側の少なくとも一部を構成する誘導部を備え、誘導部は、カールガイド部の先端部側の第1の端部が、カールガイド部の基端部側の第2の端部よりアーム部に近づく方向に、底面部に対して傾斜する傾斜面を備え、傾斜面は、第2の端部に対する第1の端部の寸法が、底面部の仮想延長線と直交する方向より、底面部の仮想延長線と平行な方向が長く構成される結束機である。
【発明の効果】
(【0011】以降は省略されています)
この特許をJ-PlatPat(特許庁公式サイト)で参照する
関連特許
マックス株式会社
結束機
18日前
マックス株式会社
結束機
2か月前
マックス株式会社
結束機
2か月前
マックス株式会社
結束機
2か月前
マックス株式会社
長尺媒体
1か月前
マックス株式会社
ステープル
2か月前
マックス株式会社
結束機
2日前
マックス株式会社
長尺媒体
1か月前
個人
束ね具
19日前
個人
収容箱
4か月前
個人
コンベア
6か月前
個人
容器
10か月前
個人
段ボール箱
8か月前
個人
ゴミ収集器
8か月前
個人
段ボール箱
8か月前
個人
テープ引出機
19日前
個人
土嚢運搬器具
9か月前
個人
角筒状構造体
6か月前
個人
楽ちんハンド
6か月前
個人
バンド
3か月前
個人
宅配システム
8か月前
個人
棒状体収容容器
23日前
個人
お薬の締結装置
7か月前
個人
包装容器
2か月前
個人
コード類収納具
9か月前
個人
閉塞装置
11か月前
個人
廃棄物収容容器
3か月前
個人
蓋閉止構造
5か月前
個人
把手付米袋
5か月前
個人
蓋閉止構造
5か月前
個人
積み重ね用補助具
3か月前
株式会社コロナ
梱包材
6か月前
株式会社和気
包装用箱
1か月前
個人
ゴミ処理機
10か月前
株式会社バンダイ
物品
1か月前
個人
貯蔵サイロ
8か月前
続きを見る
他の特許を見る