TOP
|
特許
|
意匠
|
商標
特許ウォッチ
Twitter
他の特許を見る
10個以上の画像は省略されています。
公開番号
2025167121
公報種別
公開特許公報(A)
公開日
2025-11-07
出願番号
2024071444
出願日
2024-04-25
発明の名称
センタリングデバイスおよび流量計ユニット
出願人
横河電機株式会社
代理人
弁理士法人酒井国際特許事務所
主分類
G01F
1/58 20060101AFI20251030BHJP(測定;試験)
要約
【課題】流量計の流出入口の中心軸と、流量計に接続される配管の流路の中心軸とのずれを抑えて、測定精度の低下を抑えることができるセンタリングデバイスを得ること。
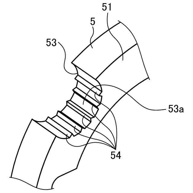
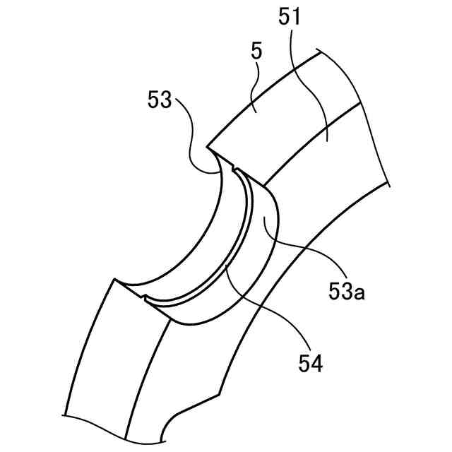
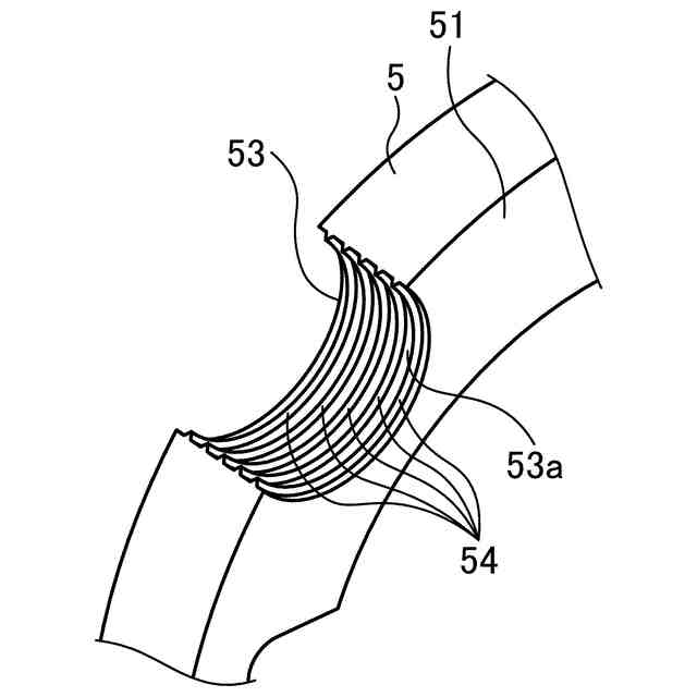
【解決手段】センタリングデバイス5は、厚さ方向である第1の方向に沿って貫通して形成されるとともに流体を通過させる筒状部が内側に嵌まる開口52が形成された板状の板部51を備え、板部51の外縁には、開口52の中心に向かって凹む凹部53が形成され、凹部53の底面53aには凸部54が形成されている。
【選択図】図3
特許請求の範囲
【請求項1】
厚さ方向である第1の方向に沿って貫通して形成されるとともに流体を通過させる筒状部が内側に嵌まる開口が形成された板状の板部を備え、
前記板部の外縁には、前記開口の中心に向かって凹む凹部が形成され、
前記凹部の底面には凸部が形成されているセンタリングデバイス。
続きを表示(約 830 文字)
【請求項2】
前記凸部は、前記第1の方向と平行に延びる請求項1に記載のセンタリングデバイス。
【請求項3】
前記凸部は、前記凹部の底面の周方向に並べて複数形成されている請求項2に記載のセンタリングデバイス。
【請求項4】
複数の前記凸部には、隣に形成された前記凸部よりも低い高さで形成された前記凸部が含まれる請求項3に記載のセンタリングデバイス。
【請求項5】
前記凸部は3本形成されており、2本の前記凸部の間に形成された前記凸部の高さが、両側に形成された前記凸部の高さよりも低い請求項4に記載のセンタリングデバイス。
【請求項6】
前記凸部は、前記凹部の底面の周方向と平行に延びる請求項1に記載のセンタリングデバイス。
【請求項7】
前記凸部は、前記第1の方向に並べて複数形成されている請求項6に記載のセンタリングデバイス。
【請求項8】
前記凸部は、前記第1の方向および前記凹部の底面の周方向に並べて複数形成されている請求項1に記載のセンタリングデバイス。
【請求項9】
前記凹部の底面からの前記凸部の高さは1.8mm以下である請求項1から請求項8のいずれか1つに記載のセンタリングデバイス。
【請求項10】
筐体から互いに反対方向に向けて突出する筒状部が形成されており、前記筒状部の端面には筐体の内部に流体を流出入させる流出入口が形成されており、前記内部を通過する流体の流量を測定する流量計と、
厚さ方向である第1の方向に沿って貫通して形成されるとともに前記筒状部が内側に嵌まる開口が形成された板状の板部を備え、前記板部の外縁には、前記開口の中心に向かって凹む凹部が形成され、前記凹部の底面には凸部が形成されているセンタリングデバイスと、を備える流量計ユニット。
(【請求項11】以降は省略されています)
発明の詳細な説明
【技術分野】
【0001】
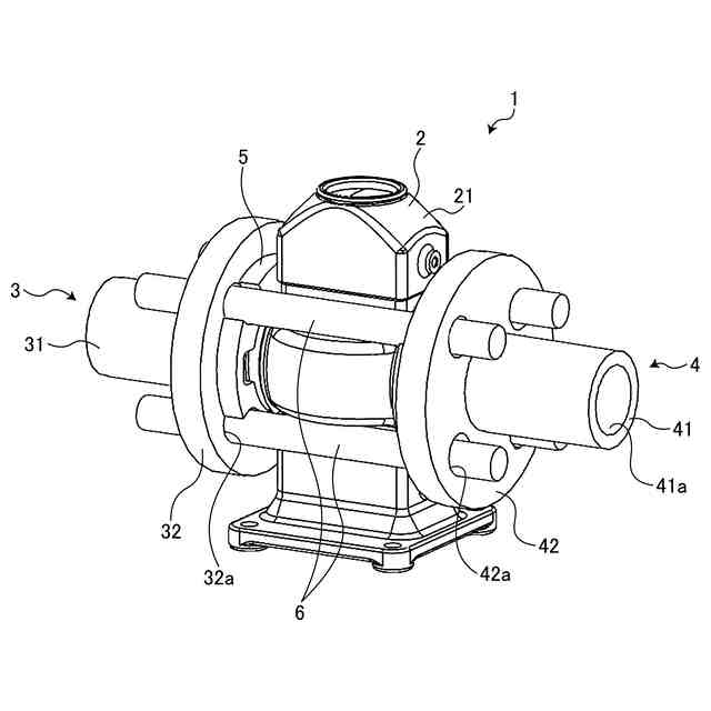
本発明は、センタリングデバイスおよび流量計ユニットに関する。
続きを表示(約 1,500 文字)
【背景技術】
【0002】
流体を内部に流入させる流入口と、流体を内部から流出させる流出口とが形成されて、内部を通過する流体の流量を測定する流量計がある。
【0003】
流入口および流出口には配管が接続される。流入口の中心軸とそこに接続される配管の流路の中心軸とがずれていたり、流出口の中心軸とそこに接続される配管の流路の中心軸とがずれていたりすると、その接続部分で流体の流れが乱れて流量計の内部で偏流が発生し、測定の精度が低下してしまう場合がある。
【0004】
そこで、中心軸のずれを抑えるために、配管や流量計を外側から囲って支持する複数のクランプが、基準となる1つの梁に固定された治具(センタリングデバイス)を用いる例が特許文献1に開示されている。
【先行技術文献】
【特許文献】
【0005】
実開平5-40825号公報
【発明の概要】
【発明が解決しようとする課題】
【0006】
しかしながら、配管の外形の寸法や形状の精度は許容される誤差が大きく、製品ごとにばらつきがある。そのため、クランプによって外側から囲われて支持された配管や流量計では、外形の寸法や形状のばらつきに起因して互いの中心軸にずれが生じて、測定精度が低下してしまう場合がある。
【0007】
本発明は、流量計の流出入口の中心軸と、流量計に接続される配管の流路の中心軸とのずれを抑えて、測定精度の低下を抑えることができるセンタリングデバイスを得ることを目的とする。
【課題を解決するための手段】
【0008】
本発明に係るセンタリングデバイスは、厚さ方向である第1の方向に沿って貫通して形成されるとともに流体を通過させる筒状部が内側に嵌まる開口が形成された板状の板部を備え、板部の外縁には、開口の中心に向かって凹む凹部が形成され、凹部の底面には凸部が形成されている。
【発明の効果】
【0009】
本発明によれば、流量計の流出入口の中心軸と、流量計に接続される配管の流路の中心軸とのずれを抑えて、測定精度の低下を抑えることができるセンタリングデバイスを得ることができるという効果がある。
【図面の簡単な説明】
【0010】
実施形態1に係る流量計ユニットの斜視図である。
図1に示す流量計ユニットを流量計の流出口側から見た分解斜視図である。
実施形態1に係るセンタリングデバイスの斜視図である。
センタリングデバイスの凹部部分を第1の方向に沿って見た図であって、通しボルトの外径が誤差によって規定寸法よりも小さい場合を例示した図である。
センタリングデバイスの凹部部分を第1の方向に沿って見た図であって、通しボルトの外径が誤差によって規定寸法よりも大きい場合を例示した図である。
凸部の第1の変形例を示す図であって、凹部部分を拡大した部分拡大斜視図である。
凸部の第2の変形例を示す図であって、凹部部分を拡大した部分拡大斜視図である。
凸部の第3の変形例を示す図であって、凹部部分を拡大した部分拡大斜視図である。
凸部の第4の変形例を示す図であって、凹部部分を拡大した部分拡大斜視図である。
凸部の第5の変形例を示す図であって、凹部部分を拡大した部分拡大斜視図である。
【発明を実施するための形態】
(【0011】以降は省略されています)
特許ウォッチbot のツイートを見る
この特許をJ-PlatPat(特許庁公式サイト)で参照する
関連特許
横河電機株式会社
測定器
2か月前
横河電機株式会社
磁気コア
1か月前
横河電機株式会社
温度測定装置
2か月前
横河電機株式会社
コントローラ
1か月前
横河電機株式会社
情報プログラム
1か月前
横河電機株式会社
測定装置及び測定方法
1か月前
横河電機株式会社
研磨用治具および研磨方法
2か月前
横河電機株式会社
測定方法及び測定システム
2か月前
横河電機株式会社
装置、方法及びプログラム
2か月前
横河電機株式会社
適応方法及び情報処理装置
1か月前
横河電機株式会社
装置、方法およびプログラム
2か月前
横河電機株式会社
装置、方法およびプログラム
3日前
横河電機株式会社
フィールド機器及び診断方法
1か月前
横河電機株式会社
装置、方法およびプログラム
1か月前
横河電機株式会社
光パルス試験器及び測定方法
1か月前
横河電機株式会社
菌体培養槽および菌体培養方法
1か月前
横河電機株式会社
装置、方法、およびプログラム
1か月前
横河電機株式会社
装置、方法、およびプログラム
1か月前
横河電機株式会社
細胞穿刺装置及び顕微鏡システム
1か月前
横河電機株式会社
細胞穿刺装置及び顕微鏡システム
1か月前
横河電機株式会社
蛍光読取装置および蛍光読取方法
1か月前
横河電機株式会社
制御プログラム及びコントローラ
1か月前
横河電機株式会社
分散制御ノード(DCN)冗長性
1か月前
横河電機株式会社
クランプ式電流計及び電流測定方法
1か月前
横河電機株式会社
メタン生成装置及びメタン生成方法
2か月前
横河電機株式会社
表面散乱型濁度計及び濁度測定方法
1か月前
横河電機株式会社
解析装置、訓練装置およびプログラム
1か月前
横河電機株式会社
測定装置、測定方法、及びプログラム
1か月前
横河電機株式会社
測定装置、測定方法、及びプログラム
1か月前
横河電機株式会社
測定装置、測定方法、及びプログラム
1か月前
横河電機株式会社
測定装置、測定方法、及びプログラム
2か月前
横河電機株式会社
設備状態検出装置及び設備状態検出方法
1日前
横河電機株式会社
測定装置、測定方法、及び、プログラム
23日前
横河電機株式会社
メタン製造システム及びメタン製造方法
1か月前
横河電機株式会社
更新されたエイリアス情報のフィルタ処理
11日前
横河電機株式会社
一液型組成物、フラン樹脂硬化物及びキット
1か月前
続きを見る
他の特許を見る