TOP
|
特許
|
意匠
|
商標
特許ウォッチ
Twitter
他の特許を見る
10個以上の画像は省略されています。
公開番号
2025162609
公報種別
公開特許公報(A)
公開日
2025-10-28
出願番号
2024065868
出願日
2024-04-16
発明の名称
人流情報取得システム
出願人
三菱電機株式会社
代理人
個人
,
個人
,
個人
主分類
G07C
9/27 20200101AFI20251021BHJP(チェック装置)
要約
【課題】利用者個人の特性に基づき、移動体における人流情報を求めることが可能な人流情報取得システムを提供する。
【解決手段】本開示に係る人流情報取得システム100、101、102、103は、移動体1を利用する複数の利用者5の人流情報を求める人流情報取得システム100、101、102、103において、移動体1を乗降した利用者5を検知するセンサ3と、センサ3が検知した利用者5に関する情報であって、利用者5の特性を示す情報である特性情報を取得し、利用者5の移動体1への乗降に関する情報に、移動体1を乗降した利用者5の特性情報を付加して、人流情報を求める情報管理サーバ6と、を備えることを特徴とする。
【選択図】 図1
特許請求の範囲
【請求項1】
移動体を利用する複数の利用者の人流情報を求める人流情報取得システムにおいて、
前記移動体を乗降した前記利用者を検知するセンサと、
前記センサが検知した前記利用者に関する情報であって、前記利用者の特性を示す情報である特性情報を取得し、前記利用者の前記移動体への乗降に関する情報に、前記移動体を乗降した前記利用者の前記特性情報を付加して、前記人流情報を求める情報管理サーバと、
を備える人流情報取得システム。
続きを表示(約 500 文字)
【請求項2】
前記特性情報は、前記利用者が予め登録した情報であり、
前記センサは、前記移動体を乗降した前記利用者の携帯端末から前記特性情報を取得し、前記特性情報を前記情報管理サーバに送信する、
請求項1に記載の人流情報取得システム。
【請求項3】
前記センサは、前記利用者の目的地までの移動経路における移動を更に検出し、
前記情報管理サーバは、前記利用者の前記移動経路における移動に関する情報に更に基づき、前記人流情報を求める、
請求項1に記載の人流情報取得システム。
【請求項4】
前記情報管理サーバは、前記利用者の前記移動体における利用料金に関する情報を少なくとも含む、前記利用者の前記移動体における利用状況を、前記利用者の前記移動体における前記利用料金の支払いを代理する支払担当者に提供する、
請求項1に記載の人流情報取得システム。
【請求項5】
前記利用者の携帯端末は、前記利用者が乗車している又は乗車しようとする前記移動体に関する情報を受信する、
請求項1に記載の人流情報取得システム。
発明の詳細な説明
【技術分野】
【0001】
本開示は、移動体を利用する複数の利用者の人流情報を求める人流情報取得システムに関する。
続きを表示(約 1,700 文字)
【背景技術】
【0002】
鉄道等の移動体において、移動体を乗降する利用者の人数又は移動体に残留する利用者の人数を計測することで、移動体における人流情報を取得する技術が存在する。
【0003】
例えば、特許文献1に記載の発明は、移動体である車両の重量を計測する。これにより、特許文献1に記載の発明は、車両ごとの混雑状況を検出することができる。また、特許文献2に記載の発明は、駅のホームに設置されたビデオカメラからの画像より、乗客人数を検出する。これにより、特許文献2に記載の発明は、車両における乗車率を計算し、表示させることができる。また、特許文献3の発明は、車両の出入口前後に人の存在を検知する光電センサが設けられている。これにより、特許文献3の発明は、車両の乗客人数を計測することができる。
【先行技術文献】
【特許文献】
【0004】
特開平5-142020号公報
特開平5-254440号公報
特開平7-85330号公報
【発明の概要】
【発明が解決しようとする課題】
【0005】
しかしながら、特許文献1、特許文献2、及び特許文献3に記載の発明は、移動体における利用者全体の人流情報を求めることを前提としている。そのため、特許文献1、特許文献2、及び特許文献3に記載の発明には、利用者個人の特性に基づく人流情報を求めることができないという課題があった。
【0006】
本開示は、上述した課題を解決するためになされたものであり、利用者個人の特性に基づき、移動体における人流情報を求めることが可能な人流情報取得システムを提供することを目的とするものである。
【課題を解決するための手段】
【0007】
本開示に係る人流情報取得システムは、移動体を利用する複数の利用者の人流情報を取得する人流情報取得システムにおいて、移動体を乗降した利用者を検知するセンサと、センサが検知した利用者に関する情報であって、利用者の特性を示す情報である特性情報を取得し、利用者の移動体への乗降に関する情報に、移動体を乗降した利用者の特性情報を付加して、人流情報を求める情報管理サーバと、を備えることを特徴とする。
【発明の効果】
【0008】
本開示によれば、センサが検知した利用者に関する情報であって、利用者の特性を示す情報である特性情報を取得し、利用者の移動体への乗降に関する情報に、移動体を乗降した利用者の特性情報を付加して、人流情報を求める情報管理サーバを備える。これにより、利用者個人の特性に基づき、移動体における人流情報を求めることが可能な人流情報取得システムを提供することができる。
【図面の簡単な説明】
【0009】
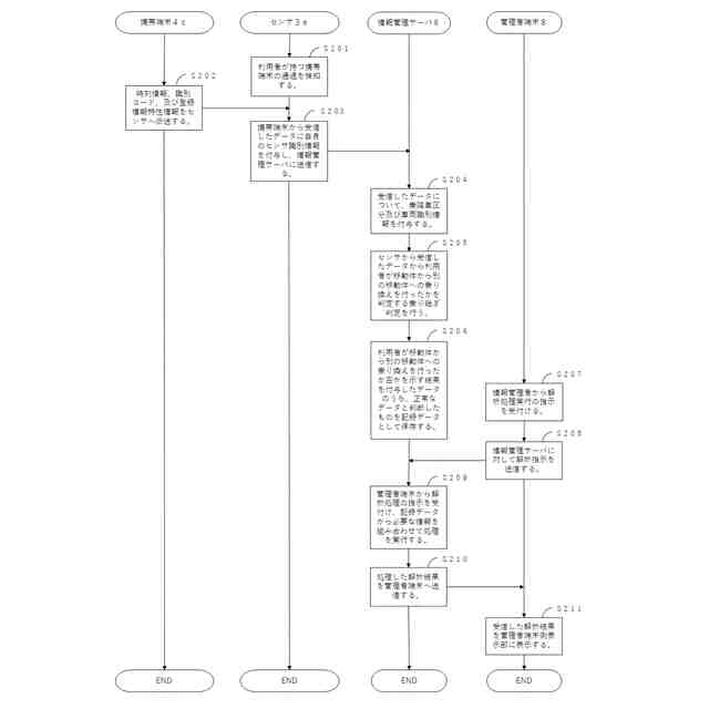
実施の形態1の人流情報取得システムの構成図である。
実施の形態1のセンサの構成図である。
実施の形態1の携帯端末の構成図である。
実施の形態1の情報管理サーバの構成図である。
実施の形態1の管理者端末の構成図である。
実施の形態1の各構成の動作のシーケンス図である。
実施の形態2の人流情報取得システムの構成図である。
実施の形態2の各構成の動作のシーケンス図である。
実施の形態3の人流情報取得システムの構成図である。
実施の形態3の各構成の動作のシーケンス図である。
実施の形態4のセンサの構成図である。
実施の形態4の各構成の動作のシーケンス図である。
【発明を実施するための形態】
【0010】
以下に、実施の形態に係る人流情報取得システムを、図面を参照しながら説明する。以下の実施の形態は、例にすぎず、実施の形態を適宜組み合わせること及び各実施の形態を適宜変更することが可能である。図において、同様の構成には同じ符号が付されている。
(【0011】以降は省略されています)
この特許をJ-PlatPat(特許庁公式サイト)で参照する
関連特許
三菱電機株式会社
冷蔵庫
1か月前
三菱電機株式会社
冷蔵庫
17日前
三菱電機株式会社
換気扇
10日前
三菱電機株式会社
換気扇
1か月前
三菱電機株式会社
扇風機
1か月前
三菱電機株式会社
換気扇
1か月前
三菱電機株式会社
換気扇
1か月前
三菱電機株式会社
増幅器
1か月前
三菱電機株式会社
電子機器
1か月前
三菱電機株式会社
電気機器
17日前
三菱電機株式会社
収集装置
1か月前
三菱電機株式会社
換気装置
9日前
三菱電機株式会社
照明器具
11日前
三菱電機株式会社
照明装置
1か月前
三菱電機株式会社
保護リレー
1か月前
三菱電機株式会社
半導体装置
1か月前
三菱電機株式会社
空気調和機
1か月前
三菱電機株式会社
回路遮断器
25日前
三菱電機株式会社
半導体装置
4日前
三菱電機株式会社
冷凍冷蔵庫
2日前
三菱電機株式会社
半導体装置
4日前
三菱電機株式会社
電動送風機
9日前
三菱電機株式会社
半導体装置
2日前
三菱電機株式会社
半導体装置
17日前
三菱電機株式会社
加熱調理器
25日前
三菱電機株式会社
半導体装置
1か月前
三菱電機株式会社
空調システム
1か月前
三菱電機株式会社
位置算出装置
10日前
三菱電機株式会社
光源デバイス
1か月前
三菱電機株式会社
点検管理装置
1か月前
三菱電機株式会社
車両制御装置
9日前
三菱電機株式会社
貯湯式給湯機
1か月前
三菱電機株式会社
炊飯システム
1か月前
三菱電機株式会社
調理システム
1か月前
三菱電機株式会社
制御システム
1か月前
三菱電機株式会社
貯湯式給湯機
1か月前
続きを見る
他の特許を見る