TOP
|
特許
|
意匠
|
商標
特許ウォッチ
Twitter
他の特許を見る
10個以上の画像は省略されています。
公開番号
2025157479
公報種別
公開特許公報(A)
公開日
2025-10-15
出願番号
2025122466,2024536884
出願日
2025-07-22,2023-06-30
発明の名称
流路切換弁
出願人
株式会社不二工機
代理人
弁理士法人太陽国際特許事務所
主分類
F16K
11/16 20060101AFI20251007BHJP(機械要素または単位;機械または装置の効果的機能を生じ維持するための一般的手段)
要約
【課題】様々な仕様の流路切換弁を容易に実現できるようにする。
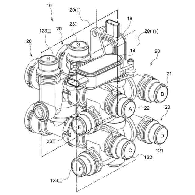
【解決手段】流路切換弁10は、弁室を形成する壁面や底面第一入出口、第二入出口、第三入出口が形成された弁本体と、弁室内に回転自在に配置され、かつ流路が形成された弁体と、を備えた弁ユニット20と、弁ユニット20に連結され、弁体を回転させる回転駆動部18と、を有し、2つの弁ユニット20が連結され、2つの弁体を1つの回転駆動部18により回転する組立体をそれぞれ弁ユニット20(I)、弁ユニット20(II)とすると、弁ユニット20(I)における2つの第一流路が弁ユニット20(II)における2つの第二流路にそれぞれ接続され、弁ユニット20(I)における2つの第二流路が弁ユニット20(II)における2つの第一流路にそれぞれ接続されている。
【選択図】図18
特許請求の範囲
【請求項1】
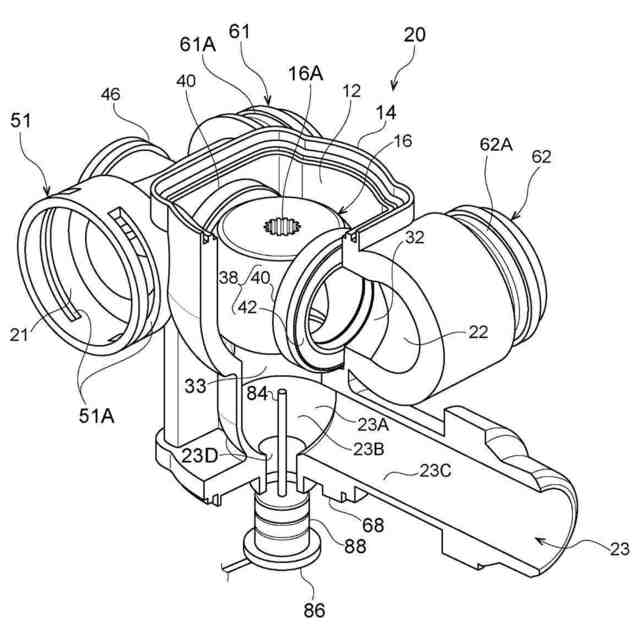
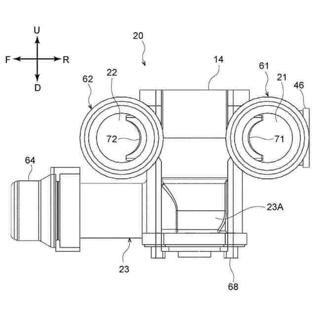
内部に弁室が形成されると共に、前記弁室を形成する壁面にそれぞれ流体が出入りする第一入出口及び第二入出口が形成され、前記弁室の底面に第三入出口が形成された弁本体と、前記弁室内に回転自在に配置され、かつ流路が形成された弁体と、前記第一入出口と連通する第一流路と、前記弁本体を挟んで前記第一流路に並設され、前記第二入出口と連通する第二流路と、前記第三入出口と連通し、前記第三入出口と反対側が開口した第三流路と、を備えた弁ユニットと、
前記弁ユニットに連結され、前記第一入出口、前記第二入出口及び前記第三入出口の連通状態が前記弁体の前記流路を通じて切り換わるように前記弁体を回転させる回転駆動部と、
を有し、
2つの前記弁ユニットが連結され、2つの前記弁体を1つの前記回転駆動部により回転する組立体をそれぞれ弁ユニット(I)、弁ユニット(II)とすると、
前記弁ユニット(I)における2つの前記第一流路が前記弁ユニット(II)における2つの前記第二流路にそれぞれ接続され、前記弁ユニット(I)における2つの前記第二流路が前記弁ユニット(II)における2つの前記第一流路にそれぞれ接続された、流路切換弁。
続きを表示(約 410 文字)
【請求項2】
前記弁ユニット(II)の一の前記弁ユニットにおける前記第二流路の開口部をポートA、前記第一流路の開口部をポートB、前記第三流路をポートEとし、
前記弁ユニット(II)の他の前記弁ユニットにおける前記第二流路の開口部をポートC、前記第一流路の開口部をポートD、前記第三流路をポートFとし、
前記弁ユニット(I)における一の前記弁ユニットにおける前記第三流路をポートG、他の前記弁ユニットにおける前記第三流路をポートHとしたとき、
ポートAとC、ポートBとD、ポートEとF、ポートGとHをそれぞれ連結する外部流路を形成したとき、
前記弁ユニット(I)及び弁ユニット(II)での前記弁体の回転により、ポートA、E、F、D、B、G、H、Cを通ってポートAに戻る直列流路と、ポートA、H、G、D、B、E、F、Cを通ってポートAに戻る直列流路とを切り換える、請求項1に記載の流路切換弁。
発明の詳細な説明
【技術分野】
【0001】
本開示は、流路切換弁に関する。
続きを表示(約 1,200 文字)
【背景技術】
【0002】
中国特許出願公開第111828682号明細書には、バルブ本体内に回転する弁体を有し、5以上のポート(管継手)を有する制御弁(流路切換弁)が開示されている。
【発明の概要】
【発明が解決しようとする課題】
【0003】
しかしながら、上記した従来例では、仕様に応じて接続ポートの数や流路の組合せが固定されているため自由度がなく、仕様が変われば設計からやり直す必要が生じると考えられる。
【0004】
本開示は、様々な仕様の流路切換弁を容易に実現できるようにすることを目的とする。
【課題を解決するための手段】
【0005】
第1の態様は、内部に弁室が形成されると共に、前記弁室を形成する壁面にそれぞれ流体が出入りする第一入出口及び第二入出口が形成され、前記弁室の底面に第三入出口が形成された弁本体と、前記弁室内に回転自在に配置され、かつ流路が形成された弁体と、前記第一入出口と連通する第一流路と、前記弁本体を挟んで前記第一流路に並設され、前記第二入出口と連通する第二流路と、前記第三入出口と連通し、前記第三入出口と反対側が開口した第三流路と、を備えた弁ユニットと、前記弁ユニットに連結され、前記第一入出口、前記第二入出口及び前記第三入出口の連通状態が前記弁体の前記流路を通じて切り換わるように前記弁体を回転させる回転駆動部と、を有し、一の前記弁ユニットの前記回転駆動部と反対側に、他の前記弁ユニットを重ねて連結可能とされている。
【0006】
この流路切換弁では、一の弁ユニットの回転駆動部と反対側に、他の弁ユニットを重ねて連結することで、弁ユニットの組合せの自由度を高めることができる。
【0007】
第2の態様は、第1態様に係る流路切換弁において、一の前記弁ユニットのうち別の前記弁ユニットと重ねられる部位が、他の前記弁ユニットの前記弁室を閉塞する蓋とされている。
【0008】
この流路切換弁では、一の弁ユニットのうち別の弁ユニットと重ねられる部位が、他の弁ユニットの弁室を閉塞する蓋とされているので、一の弁ユニットと別の弁ユニットを重ねる際に、他の弁ユニットの弁室を閉塞するための別部品が不要となる。このため、部品点数の増加を抑制すると共に、弁ユニットを重ねて連結する際の作業性を高めることができる。
【0009】
第3の態様は、第1の態様又は第2の態様に係る流路切換弁において、一の前記弁ユニットに他の前記弁ユニットが重ねて連結され、2つの前記弁ユニットにおける2つの前記弁体を1つの前記回転駆動部により回転させる。
【0010】
この流路切換弁では、重ねられた2つの弁ユニットにおける2つの弁体を1つの回転駆動部により回転させるので、2つの弁ユニットにそれぞれ回転駆動部を設ける場合と比較して、部品点数の削減とコストの低減を図ることができる。
(【0011】以降は省略されています)
この特許をJ-PlatPat(特許庁公式サイト)で参照する
関連特許
株式会社不二工機
電磁弁
12日前
株式会社不二工機
膨張弁
1か月前
株式会社不二工機
膨張弁
1か月前
株式会社不二工機
電動弁
2か月前
株式会社不二工機
流路切換弁
12日前
株式会社不二工機
流路切換弁
12日前
株式会社不二工機
流路切換弁
1か月前
株式会社不二工機
電気的駆動弁
3か月前
株式会社不二工機
電動弁および弁装置
1か月前
株式会社不二工機
弁ユニットおよび弁装置
2か月前
株式会社不二工機
流路切換弁
1か月前
株式会社不二工機
電動弁制御装置および電動弁装置、ならびに電動弁の負荷検出方法
2か月前
個人
留め具
1か月前
個人
鍋虫ねじ
3か月前
個人
ホース保持具
7か月前
個人
紛体用仕切弁
3か月前
個人
回転伝達機構
4か月前
個人
差動歯車用歯形
5か月前
個人
ジョイント
2か月前
個人
給排気装置
2か月前
株式会社不二工機
電磁弁
6か月前
個人
ナット
2か月前
株式会社不二工機
電磁弁
5か月前
個人
地震の揺れ回避装置
4か月前
個人
ナット
1か月前
個人
吐出量監視装置
3か月前
個人
ゲート弁バルブ
18日前
兼工業株式会社
バルブ
1か月前
カヤバ株式会社
ダンパ
5か月前
カヤバ株式会社
緩衝器
2か月前
カヤバ株式会社
緩衝器
5か月前
柿沼金属精機株式会社
分岐管
3か月前
カヤバ株式会社
ダンパ
5か月前
カヤバ株式会社
緩衝器
5か月前
株式会社ノーリツ
分配弁
2か月前
株式会社三五
ドライブシャフト
1か月前
続きを見る
他の特許を見る