TOP
|
特許
|
意匠
|
商標
特許ウォッチ
Twitter
他の特許を見る
公開番号
2025149562
公報種別
公開特許公報(A)
公開日
2025-10-08
出願番号
2024050291
出願日
2024-03-26
発明の名称
プリンタ装置
出願人
東芝テック株式会社
代理人
弁理士法人酒井国際特許事務所
主分類
B41J
29/13 20060101AFI20251001BHJP(印刷;線画機;タイプライター;スタンプ)
要約
【課題】プリンタ装置のカバーの開閉を低コスト、かつ、確実に検出するプリンタ装置を提供する。
【解決手段】プリンタ装置は、プリンタ筐体と、カバー部と、ロック部材と、レバー部材と、アクチュエータと、センサと、を備える。カバー部は、プリンタ筐体を開閉可能な部材である。ロック部材は、カバー部の幅方向の両側に設けられ、プリンタ筐体の内部に設けられた被ロック部材と係合することで、プリンタ筐体とカバー部との閉状態をロックする。レバー部材は、カバー部のロック部材に対応する位置に夫々設けられる可動部と、可動部の間を接続する軸部と、を有し、カバー部を閉状態とする閉動作により可動部が夫々に対応するロック部材を押動する。アクチュエータは、ロック部材と被ロック部材とが係合する位置に設けられ、当該位置に移動したロック部材により押動される。センサは、アクチュエータの移動量に基づきカバー部の開閉状態を検知する。
【選択図】図5
特許請求の範囲
【請求項1】
プリンタ筐体と、
前記プリンタ筐体を開閉可能なカバー部と、
前記カバー部の幅方向の両側に設けられ、前記プリンタ筐体の内部に設けられた被ロック部材と係合することで、前記プリンタ筐体と前記カバー部との閉状態をロックするロック部材と、
前記カバー部の前記ロック部材に対応する位置に夫々設けられる可動部と、前記可動部の間を接続する軸部と、を有し、前記カバー部を閉状態とする閉動作により前記可動部が夫々に対応する前記ロック部材を押動するレバー部材と、
前記ロック部材と前記被ロック部材とが係合する位置に設けられ、当該位置に移動した前記ロック部材により押動されるアクチュエータと、
前記アクチュエータの移動量に基づき前記カバー部の開閉状態を検知するセンサと、
を備えるプリンタ装置。
続きを表示(約 440 文字)
【請求項2】
前記レバー部材は、前記軸部に対する回動操作に応じて前記可動部を可動させることで、前記ロック部材を前記被ロック部材と係合する位置に移動させる、
請求項1に記載のプリンタ装置。
【請求項3】
前記レバー部材は、前記軸部の幅方向の略中央に設けられ、押圧されることにより前記回動操作を受付ける操作部を更に備える、
請求項2に記載のプリンタ装置。
【請求項4】
前記センサは、前記アクチュエータの移動量が閾値を超えた場合に、電流が流れるオン状態になる機械式センサ、又は、前記アクチュエータの移動量が閾値を超えた場合に、前記アクチュエータにより発光部が発する光が遮蔽されることを検出する光センサである、
請求項1に記載のプリンタ装置。
【請求項5】
前記アクチュエータ及び前記センサは、前記プリンタ筐体の内部の幅方向の片側のみに設けられる、
請求項1乃至4の何れか1項に記載のプリンタ装置。
発明の詳細な説明
【技術分野】
【0001】
本発明の実施形態は、プリンタ装置に関する。
続きを表示(約 1,600 文字)
【背景技術】
【0002】
従来、ロール紙を用いるプリンタが普及している。プリンタは、ロール紙を収容する下部筐体と、下部筐体を開閉する上部カバーとを備えている。このようなプリンタでは、上部カバーがきちんと閉められていないと、印字ヘッドとプラテンとが離れたり、片あたりしたりする等して、印字不良が生じることがある。
【0003】
これに対し、上記のような印刷不良を防止するために、上部カバーが下部筐体を閉塞して本体に係止された状態(以下、ロック状態ともいう)になったことを検出する手段を設け、上部カバーがロック状態であることが検出されない場合には、印刷を禁止する技術が提案されている。
【0004】
しかしながら、従来技術では、上部カバーがロック状態であることを検出するためのセンサが、本体の上部カバーの片側に対応する位置にしか設けられておらず、センサが設けられていない側がロック状態になっていない場合でも、ロック状態になったと検出される可能性があった。
【0005】
センサを両側に設ける技術も提案されているが、構成が追加されることによるコストアップや装置の大型化等が懸念されるため、このような製品は一般には普及していない。つまり、上部カバーの開閉を検出する機構については更なる改善の余地がある。
【発明の概要】
【発明が解決しようとする課題】
【0006】
本発明が解決しようとする課題は、プリンタ装置のカバーの開閉を低コスト、かつ、確実に検出するプリンタ装置を提供することである。
【課題を解決するための手段】
【0007】
実施形態のプリンタ装置は、プリンタ筐体と、カバー部と、ロック部材と、レバー部材と、アクチュエータと、センサと、を備える。カバー部は、プリンタ筐体を開閉可能な部材である。ロック部材は、カバー部の幅方向の両側に設けられ、プリンタ筐体の内部に設けられた被ロック部材と係合することで、プリンタ筐体とカバー部との閉状態をロックする。レバー部材は、カバー部のロック部材に対応する位置に夫々設けられる可動部と、可動部の間を接続する軸部と、を有し、カバー部を閉状態とする閉動作により可動部が夫々に対応するロック部材を押動する。アクチュエータは、ロック部材と被ロック部材とが係合する位置に設けられ、当該位置に移動したロック部材により押動される。センサは、アクチュエータの移動量に基づきカバー部の開閉状態を検知する。
【図面の簡単な説明】
【0008】
図1は、実施形態に係るプリンタを正面側から見た外観の一例を示す斜視図である。
図2は、実施形態に係るプリンタの内部の構成及び構造の一例を概略的に示す図である。
図3は、実施形態に係るレバー部材を正面側から見た外観の一例を示す斜視図である。
図4は、実施形態に係るレバー部材及びロック部材の動作の一例を説明する図である。
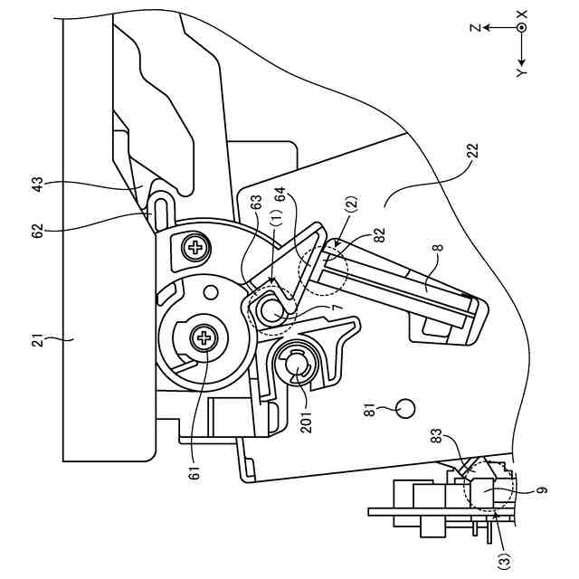
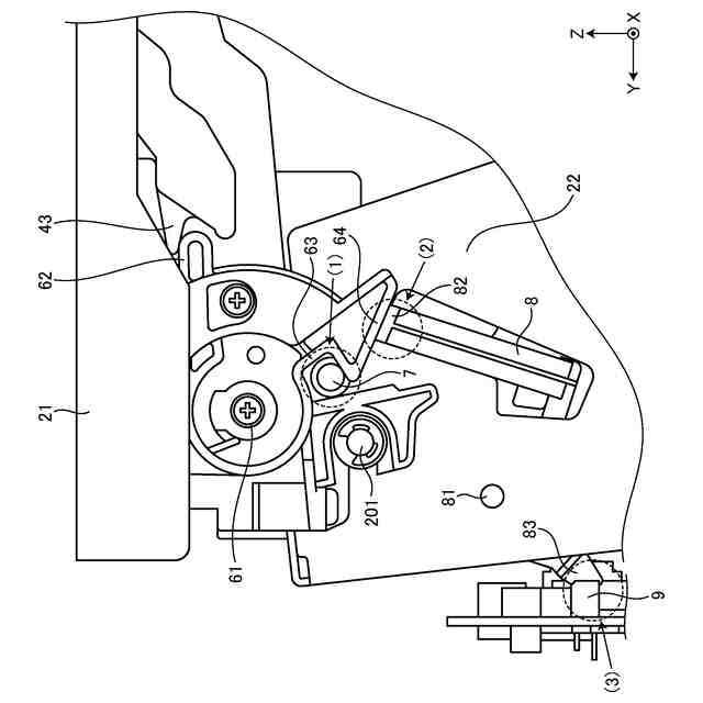
図5は、実施形態に係るロック部材及びアクチュエータの動作の一例を説明する図である。
図6は、実施形態に係るロック部材及びアクチュエータの動作の一例を説明する図である。
【発明を実施するための形態】
【0009】
実施形態について図面を用いて説明する。図1は、実施形態に係るプリンタを正面側から見た外観の一例を示す斜視図である。
【0010】
なお、説明の便宜のため、三次元座標系を併せて示す。プリンタ1の幅方向(左右方向)をX軸方向とし、奥行方向(前後方向)をY軸方向、高さ方向(上下方向)をZ軸方向とする。Y軸の正方向は手前側から奥側へ向かう方向であって、Y軸の正方向に見た状態が正面視である。
(【0011】以降は省略されています)
この特許をJ-PlatPat(特許庁公式サイト)で参照する
関連特許
東芝テック株式会社
光学装置
2日前
東芝テック株式会社
プリンタ
2日前
東芝テック株式会社
プリンタ装置
3日前
東芝テック株式会社
プリンタ装置
9日前
東芝テック株式会社
取引処理システム
9日前
東芝テック株式会社
レンズミラーアレイ
2日前
東芝テック株式会社
情報処理装置及び方法
17日前
東芝テック株式会社
チェックアウトシステム
23日前
東芝テック株式会社
サーバ及び画像形成装置
4日前
東芝テック株式会社
画像形成装置及びサーバ
3日前
東芝テック株式会社
取引処理装置及びプログラム
9日前
東芝テック株式会社
情報処理装置及びプログラム
9日前
東芝テック株式会社
情報処理装置及びプログラム
1か月前
東芝テック株式会社
冷却装置および画像形成装置
2日前
東芝テック株式会社
制御装置、及び画像形成装置
1か月前
東芝テック株式会社
画像形成装置及びその制御方法
2日前
東芝テック株式会社
画像形成装置及びその調整方法
2日前
東芝テック株式会社
画像形成装置およびプログラム
9日前
東芝テック株式会社
会計装置及び情報処理プログラム
9日前
東芝テック株式会社
スポーツ指導装置およびプログラム
3日前
東芝テック株式会社
データ処理装置及びデータ処理方法
1か月前
東芝テック株式会社
販売データ処理装置およびプログラム
1か月前
東芝テック株式会社
無線タグ通信装置、およびプログラム
9日前
東芝テック株式会社
情報処理装置、及び商品登録システム
1か月前
東芝テック株式会社
商品販売データ処理装置及びプログラム
9日前
東芝テック株式会社
棚入出力システムと取引システムとの同期
2日前
東芝テック株式会社
移動体システムおよび移動体収納システム
1か月前
東芝テック株式会社
情報処理装置、案内システム及びプログラム
9日前
東芝テック株式会社
情報処理装置、情報処理方法及びプログラム
1か月前
東芝テック株式会社
情報処理装置及びそのプログラム、情報処理システム
1か月前
東芝テック株式会社
情報処理装置及びそのプログラム、情報処理システム
1か月前
東芝テック株式会社
取引処理システム、取引処理装置及びそのプログラム
1か月前
東芝テック株式会社
入出金装置、販売データ処理装置、およびプログラム
1か月前
東芝テック株式会社
情報処理装置、情報処理プログラム及び情報処理方法
2日前
東芝テック株式会社
店舗支援装置、店舗支援システム、および店舗支援プログラム
1か月前
東芝テック株式会社
画像読取装置
1か月前
続きを見る
他の特許を見る