TOP
|
特許
|
意匠
|
商標
特許ウォッチ
Twitter
他の特許を見る
10個以上の画像は省略されています。
公開番号
2025149239
公報種別
公開特許公報(A)
公開日
2025-10-08
出願番号
2024049751
出願日
2024-03-26
発明の名称
チェックアウトシステム
出願人
東芝テック株式会社
代理人
弁理士法人鈴榮特許綜合事務所
主分類
G07G
1/12 20060101AFI20251001BHJP(チェック装置)
要約
【課題】 決済を完了している客を店舗から退出させるように適切に案内する。
【解決手段】 実施形態のチェックアウトシステムは、記憶手段、取得手段、絞込手段、通知手段及び制御手段を備える。記憶手段は、店舗での取引の対象となった取引商品のリストを表すリストデータを、決済済みの取引のそれぞれに関して記憶する。取得手段は、商品の識別子を客の操作に応じて取得する。絞込手段は、取得手段により取得された1つ又は複数の識別子で識別される商品を取引商品として含んだ取引を、記憶手段により記憶されたリストデータの参照により絞り込む。通知手段は、客が通過することが許容されることを通知する。制御手段は、絞込手段により一の取引に絞り込まれたことに応じて、通知を行うように通知手段を制御する。
【選択図】 図22
特許請求の範囲
【請求項1】
店舗での取引の対象となった取引商品のリストを表すリストデータを、決済済みの取引のそれぞれに関して記憶する記憶手段と、
商品の識別子を客の操作に応じて取得する取得手段と、
前記取得手段により取得された1つ又は複数の識別子で識別される商品を取引商品として含んだ取引を、前記記憶手段により記憶されたリストデータの参照により絞り込む絞込手段と、
客が通過することが許容されることを通知する通知手段と、
前記絞込手段により一の取引に絞り込まれたことに応じて、通知を行うように前記通知手段を制御する制御手段と、
を具備したチェックアウトシステム。
続きを表示(約 860 文字)
【請求項2】
前記絞込手段は、直近の予め定められた期間に決済が完了した取引を絞り込みの対象とする、
請求項1に記載のチェックアウトシステム。
【請求項3】
前記絞込手段は、一の取引に絞り込んだ場合は、該当の取引を以後の絞り込み対象から除外する、
請求項1に記載のチェックアウトシステム。
【請求項4】
前記絞込手段が、予め定められた終了条件が成立するまでに一の取引に絞り込むことができなかった場合に、係員による対応のための処理を行う処理手段、
をさらに備える請求項1に記載のチェックアウトシステム。
【請求項5】
客が店舗から退出する際に通過するチェックアウトレーンに面して設けられたゲート装置と、情報処理装置と、を含み、
前記情報処理装置に設けられ、店舗での取引の対象となった取引商品のリストを表すリストデータを、決済済みの取引のそれぞれに関して記憶する記憶手段と、
前記ゲート装置に設けられ、商品の識別子を客の操作に応じて取得する取得手段と、
前記ゲート装置に設けられ、前記取得手段により取得された識別子を前記情報処理装置に通知する第1の通知手段と、
前記情報処理装置に設けられ、前記第1の通知手段により通知された1つ又は複数の識別子で識別される商品を取引商品として含んだ取引を、前記記憶手段により記憶されたリストデータの参照により絞り込む絞込手段と、
前記情報処理装置に設けられ、前記絞込手段により一の取引に絞り込まれた場合に、その旨を前記ゲート装置に通知する第2の通知手段と、
前記ゲート装置に設けられ、客が通過することが許容されることを通知する第3の通知手段と、
前記ゲート装置に設けられ、前記第2の通知手段により一の取引に絞り込まれた旨が通知されたことに応じて、通知を行うように前記第3の通知手段を制御する制御手段と、
を具備したチェックアウトシステム。
発明の詳細な説明
【技術分野】
【0001】
本発明の実施形態は、チェックアウトシステムに関する。
続きを表示(約 2,700 文字)
【背景技術】
【0002】
商品売買などの取引に関して決済までを行う店舗においては、決済を完了している客を店舗から退出させるように適切に案内することが望まれている。
【先行技術文献】
【特許文献】
【0003】
特開2022-49680号公報
【発明の概要】
【発明が解決しようとする課題】
【0004】
本発明が解決しようとする課題は、決済を完了している客を店舗から退出させるように適切に案内できるチェックアウトシステムを提供することである。
【課題を解決するための手段】
【0005】
実施形態のチェックアウトシステムは、記憶手段、取得手段、絞込手段、通知手段及び制御手段を備える。記憶手段は、店舗での取引の対象となった取引商品のリストを表すリストデータを、決済済みの取引のそれぞれに関して記憶する。取得手段は、商品の識別子を客の操作に応じて取得する。絞込手段は、取得手段により取得された1つ又は複数の識別子で識別される商品を取引商品として含んだ取引を、記憶手段により記憶されたリストデータの参照により絞り込む。通知手段は、客が通過することが許容されることを通知する。制御手段は、絞込手段により一の取引に絞り込まれたことに応じて、通知を行うように通知手段を制御する。
【図面の簡単な説明】
【0006】
一実施形態に係る商品販売システムの全体構成図。
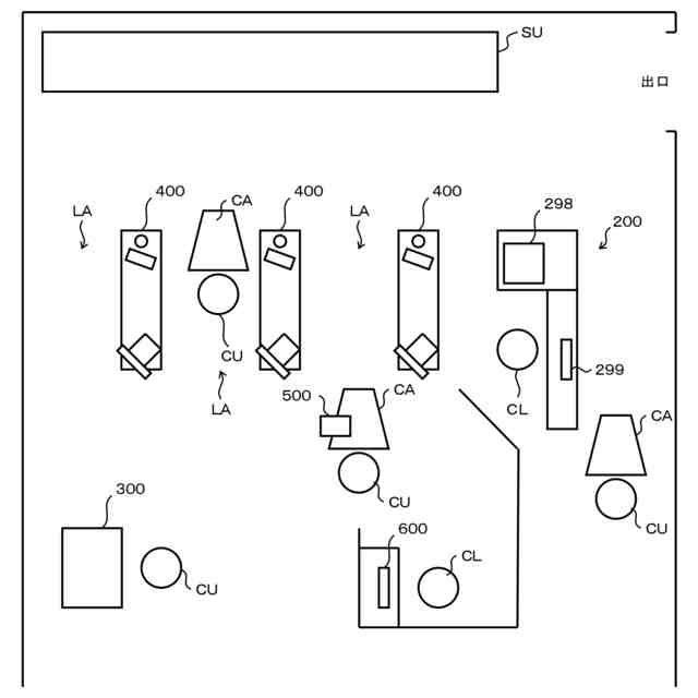
商品販売システムを導入した店舗の会計コーナーのレイアウト例を示す模式図。
図1中の取引処理装置の要部回路構成を表すブロック図。
図1中のPOS端末の要部回路構成を表すブロック図。
図1中のPOS端末の要部回路構成を表すブロック図。
図1中の会計ゲートの要部回路構成を表すブロック図。
図1中の会計ゲートの外観を表す斜視図。
図1中の情報処理端末の要部回路構成を表すブロック図。
図1中の監視端末の要部回路構成を表すブロック図。
図1中のPOSサーバの要部回路構成を表すブロック図。
図1中の情報処理端末を利用しての取引の処理に関わるシーケンス図。
ゲート制御処理のフローチャート。
ゲート制御処理のフローチャート。
ゲート制御処理のフローチャート。
図6中のタッチパネルに表示させる待機画面の一例を表す画面。
図6中の表示ユニットに表示させる待機画面の一例を表す図。
通過許容処理のフローチャート。
第1の案内画面の一例を表す図。
第2の案内画面の一例を表す図。
図1中のPOS端末を利用しての取引の処理に関わるシーケンス図。
図1中のPOS端末を利用しての取引の処理に関わるシーケンス図。
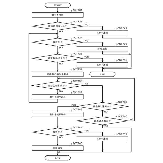
取引検索処理のフローチャート。
追加要求画面の一例を表す図。
図6中のプロセッサによる店員呼出処理と、図9中のプロセッサによる発令処理のフローチャート。
呼出中画面の一例を表す図。
警告画面の一例を表す図。
退出確認処理のフローチャート。
図6中のプロセッサによる誤通過処理と、図9中のプロセッサによる警報処理のフローチャート。
第1の警告画面の一例を表す図。
ゲート制御処理の変形例を表す図。
変形実施に適応する待機画面の一例を表す図。
【発明を実施するための形態】
【0007】
以下、店舗における客への商品販売に関する処理を行う商品販売システムについて、図面を用いて説明する。当該の商品販売システムは、商品販売を対象の取引として処理する取引処理システムの一例でもある。処理の対象とする取引は、例えば店舗における任意のサービスの提供などのような商品販売とは異なるタイプの取引であっても構わない。ただし処理の対象とする取引に関する決済の完了後に、客が店舗から退出することが許容されることとする。
【0008】
図1は本実施形態に係る商品販売システム1の全体構成図である。
商品販売システム1は、取引処理装置100、POS(point-of-sale)端末200,300、会計ゲート400、情報処理端末500、監視端末600及びPOSサーバ700を含む。そして商品販売システム1は、取引処理装置100、POS端末200、会計ゲート400、情報処理端末500、監視端末600及びPOSサーバ700を、通信ネットワーク2を介して通信可能として構成されている。なおPOS端末200及び会計ゲート400は、通信ネットワーク2を介して電子レシートサーバ3とも通信可能とされている。電子レシートサーバ3は、商品販売システム1で処理された取引の内容を表した電子レシート画面を、任意の情報端末で閲覧可能とする電子レシートサービスを提供する。
【0009】
図1では、POS端末200、POS端末300、情報処理端末500、監視端末600及びPOSサーバ700は1つずつを、会計ゲート400は3つをそれぞれ表しているが、それらの数は個々に任意である。POS端末200、POS端末300及び情報処理端末500は、いずれか1つ又は2つが設けられ、その他の2つ又は1つは設けられなくても構わない。POS端末200、POS端末300及び情報処理端末500は、設けられる場合には、多くの場合、複数が商品販売システム1に含まれる。
【0010】
通信ネットワーク2は、インターネット、VPN(virtual private network)、LAN(local area network)、公衆通信網、移動体通信網などを、単独又は適宜に組み合わせて用いることができる。通信ネットワーク2としては、一例として、LAN、インターネット及び移動体通信網が組み合わせて用いられる。取引処理装置100、POS端末200、会計ゲート400、情報処理端末500、監視端末600及びPOSサーバ700の通信には、例えばLANが用いられる。取引処理装置100と情報処理端末500との通信には、例えばLANが用いられる。ただし、情報処理端末500は、通信ネットワーク2に含まれるアクセスポイント21を介した無線アクセスにより通信ネットワーク2に接続される。POS端末200又は会計ゲート400と電子レシートサーバ3との通信には、例えばLAN及びインターネットが用いられる。
(【0011】以降は省略されています)
この特許をJ-PlatPat(特許庁公式サイト)で参照する
関連特許
東芝テック株式会社
プリンタ
3日前
東芝テック株式会社
光学装置
3日前
東芝テック株式会社
プリンタ装置
10日前
東芝テック株式会社
プリンタ装置
4日前
東芝テック株式会社
取引処理システム
10日前
東芝テック株式会社
レンズミラーアレイ
3日前
東芝テック株式会社
情報処理装置及び方法
18日前
東芝テック株式会社
チェックアウトシステム
24日前
東芝テック株式会社
サーバ及び画像形成装置
5日前
東芝テック株式会社
画像形成装置及びサーバ
4日前
東芝テック株式会社
冷却装置および画像形成装置
3日前
東芝テック株式会社
取引処理装置及びプログラム
10日前
東芝テック株式会社
情報処理装置及びプログラム
10日前
東芝テック株式会社
画像形成装置及びその調整方法
3日前
東芝テック株式会社
画像形成装置及びその制御方法
3日前
東芝テック株式会社
画像形成装置およびプログラム
10日前
東芝テック株式会社
会計装置及び情報処理プログラム
10日前
東芝テック株式会社
スポーツ指導装置およびプログラム
4日前
東芝テック株式会社
無線タグ通信装置、およびプログラム
10日前
東芝テック株式会社
情報処理装置、及び商品登録システム
1か月前
東芝テック株式会社
商品販売データ処理装置及びプログラム
10日前
東芝テック株式会社
棚入出力システムと取引システムとの同期
3日前
東芝テック株式会社
移動体システムおよび移動体収納システム
1か月前
東芝テック株式会社
情報処理装置、案内システム及びプログラム
10日前
東芝テック株式会社
情報処理装置、情報処理方法及びプログラム
1か月前
東芝テック株式会社
情報処理装置、情報処理プログラム及び情報処理方法
3日前
東芝テック株式会社
情報処理装置及びそのプログラム、情報処理システム
1か月前
東芝テック株式会社
情報処理装置及びそのプログラム、情報処理システム
1か月前
東芝テック株式会社
取引処理システム、取引処理装置及びそのプログラム
1か月前
東芝テック株式会社
画像読取装置
1か月前
東芝テック株式会社
店舗支援装置、店舗支援システム、および店舗支援プログラム
1か月前
東芝テック株式会社
コンピュータビジョンを使用するセルフチェックアウトにおける顧客支援
5日前
東芝テック株式会社
情報通信端末及び情報処理プログラム
18日前
東芝テック株式会社
取引処理装置及びその制御プログラム
24日前
東芝テック株式会社
決済装置及びそのプログラム、決済方法
26日前
東芝テック株式会社
商品販売データ処理装置及びプログラム
1か月前
続きを見る
他の特許を見る