TOP
|
特許
|
意匠
|
商標
特許ウォッチ
Twitter
他の特許を見る
10個以上の画像は省略されています。
公開番号
2025113596
公報種別
公開特許公報(A)
公開日
2025-08-04
出願番号
2024007842
出願日
2024-01-23
発明の名称
インパクト工具
出願人
株式会社マキタ
代理人
弁理士法人酒井国際特許事務所
主分類
B25B
21/02 20060101AFI20250728BHJP(手工具;可搬型動力工具;手工具用の柄;作業場設備;マニプレータ)
要約
【課題】アンビルの周辺への照明を適切に行うこと。
【解決手段】インパクト工具は、モータと、モータを収容するモータ収容部と、モータ収容部から下方に延びるグリップ部と、モータにより回転されるハンマと、ハンマにより回転方向に打撃されるアンビルと、ハンマを収容するハンマ収容部と、グリップ部の前方に配置され、モータ収容部またはハンマ収容部の下方に延びる支柱部と、グリップ部と支柱部とに接続され、バッテリパックが着脱可能なバッテリ保持部と、ハンマ収容部の前部に保持され、アンビルの周囲の回転方向に複数の発光体を有する発光体ユニットと、を備える。支柱部の内部を、発光体ユニットと電気的に接続されるリード線が通過する。
【選択図】図1
特許請求の範囲
【請求項1】
モータと、
前記モータを収容するモータ収容部と、
前記モータ収容部から下方に延びるグリップ部と、
前記モータにより回転されるハンマと、
前記ハンマにより回転方向に打撃されるアンビルと、
前記ハンマを収容するハンマ収容部と、
前記グリップ部の前方に配置され、前記モータ収容部または前記ハンマ収容部の下方に延びる支柱部と、
前記グリップ部と前記支柱部とに接続され、バッテリパックが着脱可能なバッテリ保持部と、
前記ハンマ収容部の前部に保持され、前記アンビルの周囲の前記回転方向に複数の発光体を有する発光体ユニットと、を備え、
前記支柱部の内部を、前記発光体ユニットと電気的に接続されるリード線が通過する、
インパクト工具。
続きを表示(約 960 文字)
【請求項2】
前記ハンマ収容部は、前記発光体ユニットが設けられた前面部を有し、
前記支柱部は、前記ハンマ収容部の前記前面部から下方に延びるように設けられる、
請求項1に記載のインパクト工具。
【請求項3】
前記ハンマ収容部は、前記発光体ユニットの外周を囲む壁部を有する、
請求項1に記載のインパクト工具。
【請求項4】
前記壁部は、前記発光体ユニットの前面と同じ位置か、前記発光体ユニットの前面よりも前方まで延びる、
請求項3に記載のインパクト工具。
【請求項5】
前記発光体ユニットは、前記アンビルを囲むように周状に形成される、
請求項1に記載のインパクト工具。
【請求項6】
前記ハンマ収容部は、前記アンビルを前記回転方向に支持するアンビルベアリングが配置される前筒部を有し、
前記発光体ユニットの少なくとも一部は、前記ハンマ収容部の外周面と、前記前筒部との間に配置される、
請求項5に記載のインパクト工具。
【請求項7】
前記支柱部は、前記発光体ユニットの直下に配置され、
前記発光体ユニットは、前記支柱部の内部に進入する凸部を有する、
請求項1に記載のインパクト工具。
【請求項8】
前記バッテリ保持部は、前記発光体ユニットを制御するコントローラを有し、
前記リード線は、前記支柱部の上端部から下端部まで通過して前記コントローラに接続する、
請求項1に記載のインパクト工具。
【請求項9】
前記発光体ユニットは、前記複数の発光体の前側を覆うように配置され、前記複数の発光体の光を拡散させる光学部材を備え、
前記光学部材は、前記複数の発光体に跨るように連続している、
請求項1に記載のインパクト工具。
【請求項10】
前記グリップ部の上端と前記支柱部の上端とを接続する接続部をさらに備え、
前記グリップ部、前記支柱部、前記バッテリ保持部及び前記接続部により、環状のハンドル部が構成される、
請求項1に記載のインパクト工具。
(【請求項11】以降は省略されています)
発明の詳細な説明
【技術分野】
【0001】
本明細書で開示する技術は、インパクト工具に関する。
続きを表示(約 2,200 文字)
【背景技術】
【0002】
支柱部を有するインパクト工具では、単数のライトしかなかった。このインパクト工具は大型なので、ライトでアンビルの周辺を適切に照らせていなかった。支柱部を有しつつ、サイドハンドルを有するインパクト工具では、単数のライトしかなかった。このインパクト工具は大型なので、ライトでアンビルの周辺を適切に照らせていなかった。さらに、サイドハンドルを有するインパクト工具で複数のライトを有するものはあったが、ハンドルがモータの後方にあるのでバランスが悪かった。
【先行技術文献】
【特許文献】
【0003】
特開2021-112816号公報
【発明の概要】
【発明が解決しようとする課題】
【0004】
本明細書で開示する技術は、支柱部を有するインパクト工具においてアンビルの周辺への照明を適切に行うことを目的とする。また、本明細書で開示する技術は、サイドハンドルを有するインパクト工具において良好なバランスを確保することを目的とする。
【課題を解決するための手段】
【0005】
本明細書は、インパクト工具を開示する。インパクト工具は、モータと、モータを収容するモータ収容部と、モータ収容部から下方に延びるグリップ部と、モータにより回転されるハンマと、ハンマにより回転方向に打撃されるアンビルと、ハンマを収容するハンマ収容部と、グリップ部の前方に配置され、モータ収容部またはハンマ収容部の下方に延びる支柱部と、グリップ部と支柱部とに接続され、バッテリパックが着脱可能なバッテリ保持部と、ハンマ収容部の前部に保持され、アンビルの周囲の回転方向に複数の発光体を有する発光体ユニットと、を備えてもよい。支柱部の内部を、発光体ユニットと電気的に接続されるリード線が通過してもよい。
【発明の効果】
【0006】
上記の構成によれば、アンビルの周辺への照明を適切に行える。
【図面の簡単な説明】
【0007】
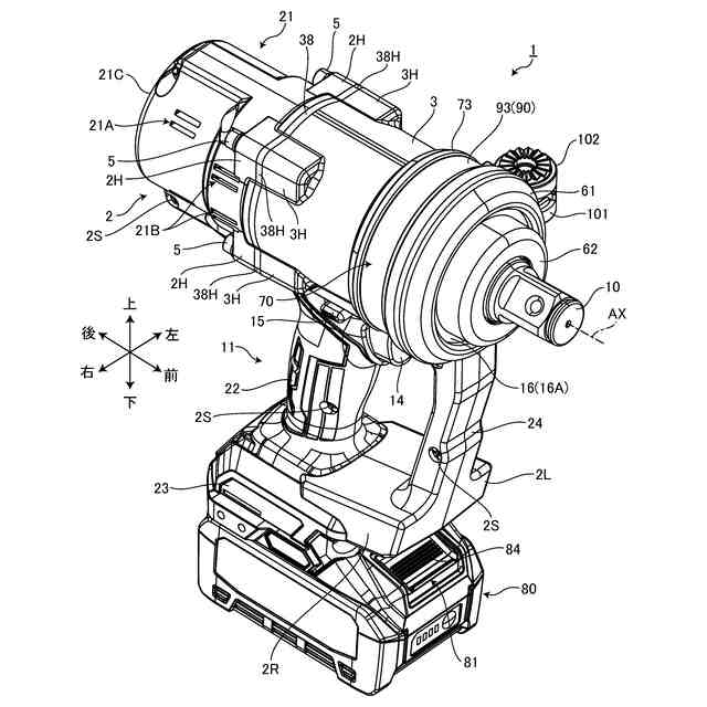
図1は、実施形態に係るインパクト工具を示す前方からの斜視図である。
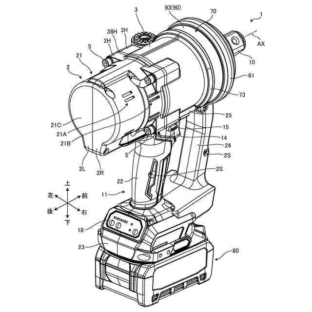
図2は、実施形態に係るインパクト工具を示す後方からの斜視図である。
図3は、実施形態に係るインパクト工具を示す右方からの側面図である。
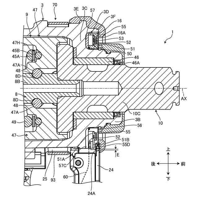
図4は、実施形態に係るインパクト工具を示す縦断面図である。
図5は、実施形態に係るハウジングを示す分解斜視図である。
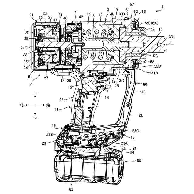
図6は、実施形態に係るインパクト工具の上部を示す縦断面図である。
図7は、実施形態に係る減速機構を示す斜視図である。
図8は、実施形態に係る打撃機構を示す横断面図である。
図9は、実施形態に係る実施形態に係るインパクト工具の上部を示す縦断面図である。
図10は、実施形態に係る発光体ユニットを示す分解斜視図である。
図11は、実施形態に係る発光体ユニットを示す後方からの分解斜視図である。
図12は、実施形態に係る発光体ユニット及び設置部を示す分解斜視図である。
図13は、設置部に配置した発光体ユニットを示す前方からの図である。
図14は、実施形態に係る支柱部の開口を示す斜視図である。
図15は、実施形態に係るハンマ収容部のスリットを下方から見た図である。
図16は、実施形態に係るインパクト工具の下部を拡大した縦断面図である。
図17は、実施形態に係るインパクト工具のモータ収容部を拡大した縦断面図である。
図18は、実施形態に係るサイドハンドルを示す斜視図である。
図19は、実施形態に係るサイドハンドルの装着部分を通る断面を前方から見た断面図である。
図20は、実施形態に係るバンド装着部を示す斜視図である。
【発明を実施するための形態】
【0008】
1つ又はそれ以上の実施形態において、インパクト工具は、モータと、モータを収容するモータ収容部と、モータ収容部から下方に延びるグリップ部と、モータにより回転されるハンマと、ハンマにより回転方向に打撃されるアンビルと、ハンマを収容するハンマ収容部と、グリップ部の前方に配置され、モータ収容部またはハンマ収容部の下方に延びる支柱部と、グリップ部と支柱部とに接続され、バッテリパックが着脱可能なバッテリ保持部と、ハンマ収容部の前部に保持され、アンビルの周囲の回転方向に複数の発光体を有する発光体ユニットと、を備えてもよい。支柱部の内部を、発光体ユニットと電気的に接続されるリード線が通過してもよい。
【0009】
上記の構成では、支柱部を有するインパクト工具において、アンビルの周囲の回転方向に複数の発光体を有する発光体ユニットがハンマ収容部の前部に保持されるので、アンビルの周辺への照明を適切に行うことができる。さらに、支柱部をリード線の通路として利用するので、リード線を通過させるためにインパクト工具の構造を大型化する必要がない。そのため、照明用の配線に起因するインパクト工具の大型化が抑制される。
【0010】
1つ又はそれ以上の実施形態において、ハンマ収容部は、発光体ユニットが設けられた前面部を有してもよい。支柱部は、ハンマ収容部の前面部から下方に延びるように設けられてもよい。
(【0011】以降は省略されています)
この特許をJ-PlatPat(特許庁公式サイト)で参照する
関連特許
株式会社マキタ
作業機
1か月前
株式会社マキタ
電動工具
19日前
株式会社マキタ
電動作業機
1か月前
株式会社マキタ
鉄筋結束機
1か月前
株式会社マキタ
ハンマドリル
1か月前
株式会社マキタ
ハンマドリル
1か月前
株式会社マキタ
現場用作業機
1か月前
株式会社マキタ
集塵アタッチメント
11日前
株式会社マキタ
スクラバードライヤー
19日前
株式会社マキタ
往復動工具、及び、往復動工具の電動モータを制御する方法
4日前
株式会社マキタ
現場用機器における光学表示器の内部に回路基板を固定する技術
1か月前
株式会社マキタ
往復動工具、及び、往復動工具における電動モータを制御する方法
4日前
株式会社マキタ
往復動工具、及び、往復動工具における電動モータの通電を保持する方法
4日前
株式会社マキタ
往復動工具、及び、往復動工具における往復部材の位置検出に関連する不具合の発生を検出する方法
4日前
個人
フラワーホッチキス。
1か月前
個人
手持ち挟持具
1か月前
川崎重工業株式会社
ロボット
2か月前
トヨタ自動車株式会社
学習装置
19日前
株式会社竹中工務店
補助セット
2か月前
株式会社不二越
ロボット
2か月前
CKD株式会社
把持装置
4日前
ダイセイ株式会社
ロボット自動刻印装置
4日前
川崎重工業株式会社
ハンド
2か月前
株式会社マキタ
ハンマドリル
1か月前
株式会社マキタ
ハンマドリル
1か月前
トヨタ自動車株式会社
ロボット
2か月前
工機ホールディングス株式会社
作業機
2か月前
瓜生製作株式会社
電動締付工具
12日前
株式会社安川電機
ロボット
1か月前
川崎重工業株式会社
塗装システム
2か月前
株式会社マキタ
集塵アタッチメント
11日前
トヨタ自動車株式会社
軌道生成装置
2か月前
株式会社不二越
垂直多関節ロボット
19日前
株式会社三共コーポレーション
工具保持具
1か月前
工機ホールディングス株式会社
作業機
2か月前
トヨタ自動車株式会社
ロボットハンド
1か月前
続きを見る
他の特許を見る